刚刚过去的2021年度是对注册会计师审计行业的监管进一步收紧的一年。随着各项准则和监管法规的修订和完善,外部监管的力度逐渐加大,注册会计师在未来几年将迎来高强度的外部监管和较高的法律诉讼风险,面临更大的民事、刑事和行政责任。中注协根据财政部印发的《会计师事务所质量管理准则第5101号——业务质量管理》等三项准则制订应用指南,进一步引导事务所强化内部管理,推动事务所全面落实和提升风险导向的质量管理体系。
与此同时,资本市场和金融市场债务违约和违规交易等风险事件不断出现。2021年5月的“叶某事件”将多家上市公司、金融机构参与内幕交易的违规操作曝光,并引起了监管机构的新一轮立案调查;2021年8月,“专网通信连环爆雷事件”逐步发酵,涉及金额超过200亿元,多家知名上市公司踩雷;2021年10月,部分民营企业银行存款在不知情的情况下被质押的新闻在公开媒体曝光,导致商业银行信贷业务和票据业务中长期存在的操作风险进入公众视线;2021年年末,受宏观经济形势和政策调控等多重因素的影响,部分房地产集团开始出现债务违约事件,影响范围波及供应商、金融机构和普通购房者及投资者等。
这些现象说明市场的信用风险、操作风险、合规风险等呈显著上升的趋势。注册会计师在执行2021年度财务报表审计时,需要严守诚信、客观公正、独立性、专业胜任能力和勤勉尽责等职业道德基本原则,按照审计准则和资本市场的各项监管法规稳健执业,切实管控审计风险,提供高质量的审计服务。
国务院办公厅发布“30号文”等文件,要求进一步规范财务审计秩序
国务院办公厅发布关于进一步规范财务审计秩序促进注册会计师行业健康发展的意见
2020年10月,国务院发布《关于进一步提高上市公司质量的意见》,明确了提高上市公司质量的各项举措。2021年8月23日,国务院办公厅公布了《国务院办公厅关于进一步规范财务审计秩序促进注册会计师行业健康发展的意见》(国办发〔2021〕30号),为切实加强会计师事务所监管,遏制财务造假,有效发挥注册会计师审计鉴证作用做出重要部署。
意见以全面提升注册会计师行业服务国家建设能力为目标,统筹发展和安全,紧抓质量提升主线,守住诚信操守底线,筑牢法律法规红线,明确提出诚信为本、质量为先,从严监管、从严执法等5项原则,并从依法整治财务审计秩序、强化行业日常管理、优化执业环境和能力等三方面提出12项主要任务。
意见指出,合理区分财务造假的企业会计责任和会计师事务所审计责任,明确其他单位向注册会计师出具不实证明的法律责任。完善会计师事务所组织形式相关规定,明确公众利益实体审计要求。按照过罚相当原则依法处理涉会计师事务所责任案件,研究完善会计师事务所和注册会计师法律责任相关司法解释,进一步明确特殊普通合伙会计师事务所的民事责任承担方式。意见要求推动加快修订会计法,进一步明确会计核算、内部控制、信息化建设等要求,丰富监管手段,大幅提高处罚标准,加大财务造假法律责任追究力度,推进会计诚信体系建设,全面提升企业会计信息质量。进一步完善会计师事务所综合排名机制,将一体化管理检查评估结果作为排名的重要依据,引导会计师事务所对标对表加强内部管理。
意见要求完善国有企业、上市公司选聘会计师事务所有关规定,压实企业审计委员会责任,科学设置选聘会计师事务所指标权重,提高质量因素权重,降低价格因素权重,完善报价因素评价方式,引导形成以质量为导向的选聘机制,从源头有效遏制恶性竞争。加强对选聘相关规定执行情况的监督,对违反规定的企业和压价竞争的会计师事务所严肃追责并公告。
意见提出,开展银行函证第三方平台试点工作,总结试点经验,形成配套工作指引,完善业务、数据、安全等标准体系,推动银行函证数字化平台规范、有序、安全运行,并在上市公司年报审计中推广应用。规范银行函证业务及收费行为,对提供不实回函等违法违规行为依法依规严肃查处。
中办、国办公布《关于依法从严打击证券违法活动的意见》
2021年7月6日,中共中央办公厅、国务院办公厅印发了《关于依法从严打击证券违法活动的意见》,对加快健全证券执法司法体制机制,加大重大违法案件查处惩治力度,加强跨境监管执法协作,夯实资本市场法治和诚信基础,推动形成崇法守信的良好市场生态作出重要部署。
意见是资本市场历史上第一次以中办、国办名义联合印发打击证券违法活动的专门文件,是当前和今后一个时期全方位加强和改进证券监管执法工作的行动纲领,意义重大、影响深远。意见明确将“建制度、不干预、零容忍”九字方针作为资本市场执法司法的指导思想,以体制机制改革为主线,确立了“十四五”证券执法司法工作的主要目标与重点任务。
意见规定了七个方面、二十七条具体举措。意见提出:加大刑事惩戒力度,贯彻实施刑法修正案(十一),完善相关刑事司法解释和司法政策;贯彻实施新修订的证券法,加快制定修订新三板市场监督管理条例,大幅提高违法违规成本;抓紧推进证券纠纷代表人诉讼制度实施,修改因虚假陈述引发民事赔偿有关司法解释,取消民事赔偿诉讼前置程序;落实由中级法院和同级检察院办理证券犯罪第一审案件的级别管辖,加大行政处罚、司法判决的执行力度,建立专家咨询制度和专业人士担任人民陪审员的专门机制;依法从严从快从重查处欺诈发行、虚假陈述、操纵市场、内幕交易、利用未公开信息交易以及编造、传播虚假信息等重大违法案件;对资金占用、违规担保等严重侵害上市公司利益的行为,要依法严肃清查追偿,限期整改;加大对证券发行人控股股东、实际控制人、董事、监事、高级管理人员等有关责任人证券违法行为的追责力度;加强对中介机构的监管,存在证券违法行为的,依法严肃追究机构及其从业人员责任,对参与、协助财务造假等违法行为依法从重处罚;强化对债券市场各类违法行为的统一执法,重点打击欺诈发行债券、信息披露造假、中介机构未勤勉尽责等违法行为;加强跨境监管合作,完善数据安全、跨境数据流动、涉密信息管理等相关法律法规;加强统一执法,制定行政处罚裁量基准,规范执法行为。
意见明确了资本市场未来五年打击证券违法活动的主要目标。到2022年的目标包括“依法从严打击证券违法活动的执法司法体制和协调配合机制初步建立”“重大违法犯罪案件多发频发态势得到有效遏制”“资本市场秩序明显改善”等。到2025年的目标包括“证券执法司法透明度、规范性和公信力显著提升”“行政执法与刑事司法衔接高效顺畅”“崇法守信、规范透明、开放包容的良好资本市场生态全面形成”等。
证监会及交易所审计监管要求
《监管规则适用指引-审计类第1号》
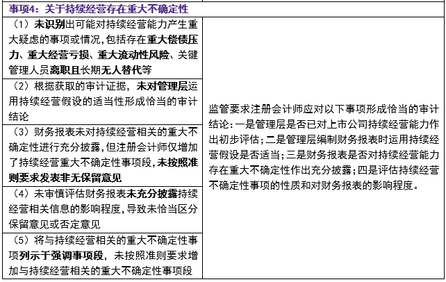
2021年3月9日,中国证监会发布了《监管规则适用指引-审计类第1号》。《监管规则适用指引——审计类第1号》对非标准审计意见中错报与受限、重大性、广泛性、持续经营存在重大不确定性相关的准则规定和执业问题进行了列举,并要求注册会计师在非标准审计意见专项说明中披露财务报表整体的重要性水平信息,披露受限事项的形成过程及原因等。证监会希望通过此类新规督促注册会计师规范执业,使审计功能得到更好发挥。《监管规则适用指引-审计类第1号》的要点如下:





注1:注册会计师以无法获取充分、适当的审计证据为由,对应识别的财务报表整体重大错报不予识别,规避作出恰当的职业判断,从而发表“受限”而非“错报”类型的审计意见。特别是在涉及专业判断、会计估计的领域,如合并范围、资产减值(尤其是商誉减值)、预计负债、款项可收回性等,存在较多以“受限”代替“错报”类型审计意见的情形。
注2:注册会计师在能够执行进一步审计程序、获取审计证据的情况下,仍以无法获取充分、适当的审计证据为由,发表“受限”类型的审计意见,其“受限”理由并不成立。
注3:某上市公司存在巨额违规担保已被提起诉讼,且在审计过程中已获悉上市公司一审败诉的情况,有关律师作出上市公司很可能需要承担赔偿责任的意见。根据事件进展及会计准则规定,上市公司应当计提预计负债,且计提的金额将远超上市公司财务报表整体重要性水平。上市公司以上述案件尚未终审判决,无法准确判断预计负债的具体金额为由没有计提负债,注册会计师在审计过程中已获悉上述情况,对于明显超出重要性水平的错报没有恰当识别,涉嫌以无保留意见代替非无保留意见。
注4:个别上市公司同时存在违规担保、应收款坏账准备、其他流动资产减值、商誉减值、不明资金转入转出等事项,涉及多个报表项目,但注册会计师仍认为上述事项的影响不具有广泛性,合理性存疑。
注5:有的上市公司保留意见虽仅涉及商誉减值或应收账款减值等单个事项,但这些事项均对财务报表的主要组成部分形成重大影响,注册会计师仍认为上述事项的影响不具有广泛性,合理性存疑。
注6:个别上市公司虽然某一错报涉及的财务报表项目较为有限,但导致净资产为负,可能影响其退市,但注册会计师仍认为上述事项的影响不具有广泛性,合理性存疑。
北交所《关于做好上市公司2021年年度报告披露相关工作的通知》
2021年12月27日,北京证券交易所发布了《关于做好上市公司2021年年度报告披露相关工作的通知》(北证办发〔2021〕31号),其中对会计师事务所在上市公司2021年年度报告披露工作提出的要求如下:

交易所发布退市新规下营业收入扣除相关事项的指南
2021年4月6日,上交所发布了《关于落实退市新规中营业收入扣除相关事项的通知》,4月7日,深交所发布了《关于退市新规下营业收入扣除事项的通知》。
为进一步统一执行标准,2021年11月19日,上交所发布了《上海证券交易所上市公司自律监管指南第2号—财务类退市指标:营业收入扣除》(上证函〔2021〕1882号)和《科创板上市公司信息披露业务指南第9号—财务类退市指标:营业收入扣除》(上证函〔2021〕1883号),深交所发布了《深圳证券交易所上市公司业务办理指南第12号——营业收入扣除相关事项》(深证上〔2021〕1158号)和《深圳证券交易所创业板上市公司业务办理指南第13号——营业收入扣除相关事项》(深证上〔2021〕1159号),就交易所《上市规则》要求的“营业收入扣除情况及扣除后的营业收入金额”的具体扣除项目再次进行了明确。(上述文件以下统称“《扣除指南》”)
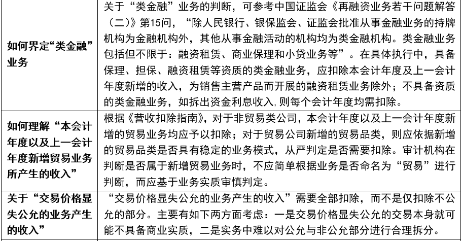
《扣除指南》细化了执行标准、明确了总体要求、修订了具体扣除项,并提出了中介机构的核查要求。《扣除指南》的主要变化包括:细化贸易、类金融业务扣除要求,明确了不具备资质的类金融业务收入、本会计年度以及上一会计年度新增的具备资质的类金融和贸易业务收入应当扣除;增加兜底项目、明确稳定业务模式的判断原则和判断稳定业务模式应关注的具体情形;新增扣除以显失公允的对价或非交易方式取得的企业合并子公司或业务产生的收入,以防个别上市公司通过受托表决权、受赠等方式,在不付出交易对价的情况下将相关企业纳入合并报表突击增大营业收入以规避退市的情形。
其他修订还包括:正常经营之外的其他业务收入的列举项删除“债务重组”,因为根据《债务重组准则实施问答》,以存货清偿债务方式进行的债务重组不适用收入准则,相关损益计入记入“其他收益”;类金融业务所产生的收入的列举项增加“融资租赁(为销售主营产品而开展的融资租赁业务除外)、典当”;“不具备商业实质”的判断原则“未改变企业未来现金流量的风险、时间分布或金额”改为“未显著改变企业未来现金流量的风险、时间分布或金额”;“同一控制下企业合并产生的子公司”改为“同一控制下企业合并的子公司”;“交易价格显失公允的交易”改为“交易价格显失公允的业务”。
在判断是否形成稳定业务模式时,至少应当关注以下内容:该项业务是否具有完整的投入、加工处理过程和产出能力,是否能够独立计算其成本费用以及所产生的收入;该项业务模式下公司能否对产品或服务提供加工或转换活动,从而实现产品或服务的价值提升;该项业务是否对客户、供应商存在重大依赖,是否具有可持续性;公司对该项业务是否已有一定规模的投入,公司是否具备相关业务经验。
《扣除指南》还明确了中介机构核查要求,要求会计师事务所充分关注公司收入确认的合规性,特别是上市公司是否存在以总额法代替净额法核算等情形。会计师事务所对上市公司出具非标准审计意见涉及收入确认的,应当充分核查并在审计报告中说明非标准审计意见涉及的收入具体金额,出具无法表示意见的除外。
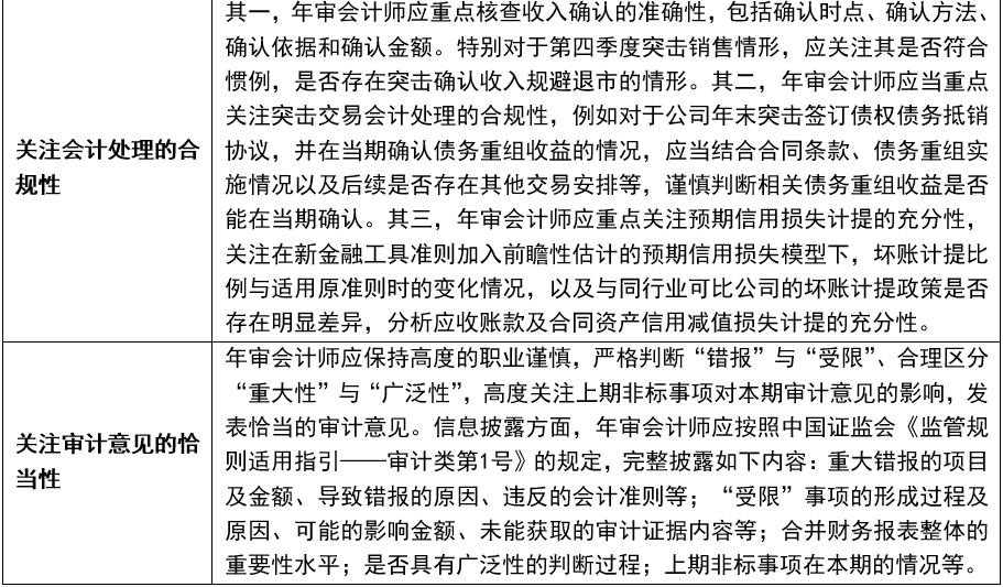
根据上交所会计监管动态2021年度第2期和第6期中,相关事项进一步明确如下表所示:




上交所2021年度发布6期会计监管动态,提示年报审计风险关注事项
针对年报审计风险,主要关注事项提示如下表所示:


注册会计师职业准则及相关问题解答
中注协发布修订后的业务质量管理准则应用指南
2020年11月19日,财政部印发了会计师事务所质量管理相关准则(财会〔2020〕17号)。中国注册会计师协会相应修订(制定)了配套应用指南,包括《<会计师事务所质量管理准则第5101号——业务质量管理>应用指南》(修订)、《<会计师事务所质量管理准则第5102号——项目质量复核>应用指南》(制定)以及《<中国注册会计师审计准则第1121号——对财务报表审计实施的质量管理>应用指南》(修订),并于2021年11月2日发布,与对应的准则同步实施。
本批应用指南生效实施后,中注协于2019年3月29日发布的《关于印发<《中国注册会计师审计准则第1101号——注册会计师的总体目标和审计工作的基本要求》应用指南>等24项应用指南的通知》(会协〔2019〕13号)中,相应的《<质量控制准则第5101号——会计师事务所对执行财务报表审计和审阅、其他鉴证和相关服务业务实施的质量控制>应用指南》和《<中国注册会计师审计准则第1121号——对财务报表审计实施的质量控制>应用指南》同时废止。
修订后的三项质量管理准则应用指南在保持与国际准则的持续全面动态趋同的总体原则下,切合我国注册会计师行业的实际情况和常见问题,兼顾了不同规模、不同组织架构会计师事务所的诉求,在准则国际趋同的要求基础上结合了中文写作体例和惯例,有助于提高准则和应用指南的可理解性和可操作性。例如,针对事务所质量管理体系中的人员分配,应用指南既解释了准则相关规定的目的和意图,又针对大小型事务所分别提供了相关示例。又如,针对质量管理准则提出的合伙人晋升实行“质量一票否决”制度提供进一步说明,并鼓励事务所建立与执业质量挂钩的合伙人奖惩机制。
修订后的三项质量管理准则应用指南主要新增和变化内容包括:




《中国注册会计师审计准则问题解答第16号-审计报告中的非无保留意见》
为了加强对注册会计师执业的指导,帮助注册会计师结合被审计单位和审计业务的具体情况,发表恰当类型的非无保留意见,提高审计质量,中注协制定了《中国注册会计师审计准则问题解答第16号——审计报告中的非无保留意见》(以下简称问题解答),并于2021年2月2日发布施行。
注册会计师对财务报表整体发表的审计意见是审计报告的核心。在有必要发表非无保留意见的情况下,注册会计师发表恰当类型的非无保留意见,有助于报表使用者准确解读被审计单位财务信息存在或可能存在的重大错报,降低其对被审计单位财务信息的信赖程度,从而作出理性的经济决策。保持审计意见类型判断标准的一致性,同时在审计报告中提供更为相关的信息以更好体现审计报告的价值,对提高财务信息有用性、保护投资者利益和维护资本市场稳定有序运行十分重要。
问题解答16号共涉及六个问题,主要针对注册会计师如何根据相关事项的性质及影响的重大性和广泛性确定恰当的非无保留意见类型,以及如何在审计报告中披露导致发表非无保留意见的相关事项。问题解答解释了“重大”和“具有广泛性”的含义和判断标准,针对如何区分“存在重大错报”和“无法获取充分、适当的审计证据”这一实务难点作出具体指导。
例如,对于“广泛性”的判断,该问题解答指出:
-
如果注册会计师发现了多项重大错报(例如商誉、固定资产、存货和应收账款的减值准备计提均不充分),这些重大错报影响多个财务报表项目(商誉、固定资产、存货、应收账款、营业成本、信用减值损失、资产减值损失等),通常认为这些重大错报对财务报表的影响具有广泛性。
-
如果注册会计师无法对被审计单位某一重要子公司的财务信息执行审计工作,因而无法就被审计单位合并财务报表中与该子公司有关的项目获取充分、适当的审计证据,由于该子公司可能存在的错报影响被审计单位合并财务报表的大多数项目,通常认为该事项对被审计单位合并财务报表可能产生的影响重大且具有广泛性。
-
如果注册会计师审计某制造业企业,由于相关的会计记录和物流记录不完整、不准确,注册会计师因此无法就期末和期初存货余额以及当期的存货增减变动情况获取充分、适当的审计证据。由于存货对利润表的营业收入、营业成本、资产减值损失、所得税费用等项目以及资产负债表的应收账款、应付账款、应交税费等项目均有重大影响,该事项导致注册会计师对这些相关项目也无法获取充分、适当的审计证据,对财务报表可能产生的影响重大且具有广泛性。
此外,问题解答还针对注册会计师如何考虑导致上期财务报表发表非无保留意见的事项对本期财务报表和审计意见的影响作出指导。对于上期财务报表存的受限或者未更正的错报,在作出判断时,注册会计师不仅要考虑相关事项对本期财务报表的资产负债表余额的影响,也要考虑相关事项对本期利润表、现金流量表以及股东(所有者)权益变动表的影响,以及对本期数据和对应数据的可比性的影响。如果事项已解决,注册会计师可以对本期财务报表发表无保留意见。如果事项仍未解决,注册会计师应当对本期财务报表发表非无保留意见。
修订后的《审计准则第1601号—审计特殊目的财务报表的特殊考虑》等三项准则及应用指南
财政部于2021年12月9日发布了“关于印发《中国注册会计师审计准则第1601号——审计特殊目的财务报表的特殊考虑》等三项准则的通知”,通知中明确:中国注册会计师协会修订的《中国注册会计师审计准则第1601号——审计特殊目的财务报表的特殊考虑》、《中国注册会计师审计准则第1603号——审计单一财务报表和财务报表特定要素的特殊考虑》、《中国注册会计师审计准则第1604号——对简要财务报表出具报告的业务》等三项审计准则于2022年1月1日起施行。
中国注册会计师协会于2021年12月17日发布了“关于印发《<中国注册会计师审计准则第1601号——审计特殊目的财务报表的特殊考虑>应用指南》等三项应用指南的通知”,通知指出:协会修订了《<中国注册会计师审计准则第1601号——审计特殊目的财务报表的特殊考虑>应用指南》、《<中国注册会计师审计准则第1603号——审计单一财务报表和财务报表特定要素的特殊考虑>应用指南》、《<中国注册会计师审计准则第1604号——对简要财务报表出具报告的业务>应用指南》等三项应用指南,于2022年1月1日起施行。
本次修订旨在贯彻落实《国务院办公厅关于进一步规范财务审计秩序促进注册会计师行业健康发展的意见》(国办发〔2021〕30号)中“持续提升审计质量”和“完善审计准则体系”的要求,规范和指导注册会计师开展实务工作,保持我国审计准则与国际准则的持续动态趋同。
注册会计师在应用修订后的16系列三项准则及应用指南时,应注意以下方面:
1、业务承接的考虑因素
注册会计师应该首先确定对特殊目的编制基础财务报表、单一财务报表、财务报表的特定要素或简要财务报表执行的鉴证业务是否满足承接的前提。
修订后的16系列三项准则中明确了特殊目的编制基础财务报表、单一财务报表、财务报表的特定要素或简要财务报表承接前应考虑的因素,并给出了特殊目的编制基础财务报表和简要财务报表的典型用途举例。
2、执行审计程序的要求
应用16系列三项准则执行鉴证业务时,同时也应满足执业准则中其他的相关规定。例如对特殊目的编制基础财务报表、单一财务报表、财务报表的特定要素出具审计意见,并不意味着执行审计程序和获取审计证据的标准降低。注册会计师为了获取合理保证,注册会计师应当获取充分、适当的审计证据,以将审计风险降至可接受的低水平,使其能够得出合理的结论,作为形成审计意见的基础。
3、审计报告的格式、内容和要素顺序的变化
根据修订后的16系列审计准则及应用指南附录的内容,对特殊目的编制基础财务报表、单一财务报表、财务报表的特定要素的审计报告以及对简要财务报表出具的报告主要变化体现为以下三个方面:
-
在格式、内容、要素排列顺序方面与CSA1501规定的针对整套通用目的的审计报告的要求已经没有差别,即审计意见前置的报告方式。
-
如果整套财务报表的审计报告为非无保留意见,或者包含关键审计事项、其他信息、与持续经营相关的重大不确定性等解释性说明段落,在对特殊目的编制基础财务报表、单一财务报表、财务报表的特定要素的审计报告或者对简要财务报表出具的报告中也需要对上述内容或要素做出说明。
-
如果在对特殊目的编制基础财务报表、单一财务报表、财务报表的特定要素的审计报告中同时包括对编制基础的说明和对审计报告用途限定的说明,这两项内容应该分别作为强调事项段和其他事项段。此表述方式与目前实务中处理的方式有显著区别。即:强调事项段用于说明财务报表中已做出披露,但是需要提示财务报表使用者注意的方面(如特殊目的编制基础);其他事项段用于说明与注册会计师的审计责任或法律义务相关的内容(如报告的限定用途等)。
中注协发布《关于做好上市公司2021年年报审计工作的通知》
2021年12月31日,中注协发布《关于做好上市公司2021年年报审计工作的通知》,对备案从事证券服务业务的会计师事务所做好上市公司2021年年报审计工作做出了要求。
中注协通知要求各事务所要严格遵守各地区疫情防控各项要求,统筹妥善安排受疫情影响地区的年报审计工作,关注疫情对按照常规手段执行审计程序的可行性和预期效果的影响,合理审慎采用非常规审计手段。严格遵守职业道德要求、着力完善质量管理体系、重点关注风险较高的行业和业务领域、及时做好年报审计业务信息报备。通知要求注册会计师关注审计风险较高的行业与公司,包括:可能触发股票退市条件的上市公司,境外业务占比较高的上市公司,互联网行业相关上市公司,金融类相关上市公司,可能存在持续经营相关的重大不确定性的上市公司。通知还要求注册会计师关注高风险审计领域,包括:货币资金审计、收入审计、租赁相关业务审计、资产减值审计和在建工程审计等。
注册会计师还应关注房地产行业、教育行业等政策变化对上市公司业务的影响,并关注业绩异常波动、变更会计政策和会计估计、频繁或临近年报披露日期更换事务所等情况所存在的上市公司年报审计风险。此外,注册会计师还应重点关注内部控制、信息系统、集团重要组成部分、金融工具以及关联方交易等相关领域的审计风险。
注:本专题是致同对监管法规的理解,实务中应以监管机构的规定和监管要求为准。《致同研究之资本市场系列》不应视为专业建议。未征得具体专业意见之前,不应依据本系列专题所述内容采取或不采取任何行动。
