一
四部委联合下发《关于严格执行企业会计准则 切实做好企业2022年年报工作的通知》
2022年12月23日,财政部、国务院国资委、银保监会、证监会联合发布了《关于严格执行企业会计准则 切实做好企业2022年年报工作的通知》(财会〔2022〕32号,以下简称《通知》)。
《通知》指出:会计师事务所应当提高审计质量,充分发挥社会审计鉴证作用。
会计师事务所在进行年报审计时,应当密切关注企业内外部环境对企业经营产生的影响,切实贯彻落实风险导向审计理念和方法,重点关注业绩大幅波动、债务风险较高的企业、以及从事贸易业务的非贸易企业和贸易业务规模较大的其他企业,对财务舞弊等风险因素保持警觉,特别注意近年来财务舞弊易发高发的领域;注意甄别交易的商业实质、是否为当年新开展业务、上下游关联关系、货物流转、毛利率合理性、贸易业务收入增速过快等方面;审慎考虑上期非标审计意见事项对本期审计意见的影响,恰当说明本期非标审计意见的情况,以及上期非标审计意见事项对本期财务报告的影响,同时不得以保留意见代替无法表示意见或否定意见;对于财务造假高发领域、需要作出重大职业判断的事项、重大非常规交易等应当加大审计资源投入、加大审计力度,持续保持特别关注和谨慎,提高发现财务舞弊的执业能力,持续提升行业公信力。
按照内部控制审计规范的要求,保持独立性,对财务报告内部控制有效性进行审计。会计师事务所在对企业如上市公司、挂牌公司等年报审计业务中应当严格执行签字注册会计师轮换相关规定。
二
财政部修订发布“重大错报风险的识别和评估”等25项审计准则
2022年12月22日,财政部发布了修订后的《中国注册会计师审计准则第1211号——重大错报风险的识别和评估》、《中国注册会计师审计准则第1321号——会计估计和相关披露的审计》等两项审计准则,并对《中国注册会计师审计准则第1101号——注册会计师的总体目标和审计工作的基本要求》等23项准则进行了一致性修订。
修订的主要内容如下:
(一)
《中国注册会计师审计准则第1211号——重大错报风险的识别和评估》
重大错报风险的识别和评估是风险导向审计的基础环节。该准则主要针对风险评估的程序、流程和方法作出规范。本次修订在坚持风险导向审计的基础上,完善了对了解被审计单位的有关要求,补充了与信息技术相关的规定和指引,明确了分别评估固有风险和控制风险的要求,提出了在风险评估流程的最终阶段进行总体评价的要求,针对在识别和评估重大错报风险的过程中如何保持职业怀疑作出了进一步规定并提供了指引等。
与征求意见稿相比,正式发布版主要有如下变化:
1、对某些定义和术语的表述方式做出调整,例如:
将“认定”的概念确定为:管理层针对财务报表要素的确认、计量和列报(包括披露)作出的一系列明确或暗含的意思表达。
将存在相关认定的交易类别、账户余额和披露(即与重大错报风险相关)表述为“相关交易类别、账户余额和披露”。此表述方式与“相关认定”衔接,便于记忆和应用。
2、强调项目合伙人和项目组其他关键成员应讨论如何根据被审计单位的具体情况运用适用的财务报告编制基础的规定。
3、在了解被审计单位内部控制体系各要素的程序中,强调需了解组织文化,以及管理层是否重视诚信、道德和价值观。
(二)
《中国注册会计师审计准则第1321号——会计估计和相关披露的审计》
会计估计的审计是实务中的难点。该准则针对如何在审计中识别、评估、应对与会计估计相关的重大错报风险作出规范。本次修订在《中国注册会计师审计准则第1211号——重大错报风险的识别和评估》的基础上,完善了与会计估计和相关披露有关的风险评估程序的要求,明确了与控制测试有关的要求,针对如何应对相关重大错报风险提出了更具体的要求并提供了更详细的指引,增加了实施审计程序之后的总体评价有关要求,强调了保持职业怀疑的要求,新增了与治理层、管理层或者其他相关机构或人员沟通的要求等。
与征求意见稿相比,正式发布版主要有如下变化:
1、在了解被审计单位与会计估计相关的内部控制方面,进一步强调应考虑管理层的决策过程和对作出会计估计的过程实施的控制。
2、在评价管理层的点估计和与估计不确定性相关的披露方面,进一步强调应当依据适用的财务报告编制基础,针对估计不确定性的披露有关的重大错报风险设计和实施进一步审计程序。
3、明确指出如果会计估计和相关披露在适用的财务报告编制基础下不合理,则构成错报。
(三)
其他一致性修订
审计准则体系中各项准则之间联系紧密,上述两项准则的修订也会影响其他相关准则中的相应表述。为了保持准则体系的内在一致性,中注协对《中国注册会计师审计准则第1101号——注册会计师的总体目标和审计工作的基本要求》等23项准则进行了一致性修订。
(四)
本次修订的意义和影响
本次修订是为了贯彻落实《国务院办公厅关于进一步规范财务审计秩序促进注册会计师行业健康发展的意见》(国办发〔2021〕30号)中“持续提升审计质量”和“完善审计准则体系”的要求,规范和指导注册会计师开展实务工作,保持我国审计准则与国际准则的持续动态趋同。本次修订遵循了以下总体原则:一是坚持维护公众利益、提升质;二是坚持问题导向、贴近实务;三是坚持立足国情、借鉴国际。
本次实质性修订的两项审计准则于2023年7月1日起施行,并允许和鼓励提前执行。关于修订后的评估重大错报风险和审计会计估计相关准则对审计工作的影响,可参见往期回顾内容。
三
财政部、银保监会《关于加快推进银行函证规范化、集约化、数字化建设的通知》
2023年1月9日,财政部和银保监会发布了《关于加快推进银行函证规范化、集约化、数字化建设的通知》(财会〔2022〕39号),并通知自印发之日起施行。
通知对会计师事务所和银行业金融机构提出了以下要求:
(一)
全面实现银行函证业务规范化
各会计师事务所和各银行业金融机构应当严格遵守《财政部 银保监会关于进一步规范银行函证及回函工作的通知》(财会〔2020〕12号)及《银行函证及回函工作操作指引》(财办会〔2020〕21号)的要求,按照规范的函证内容、格式和程序处理函证业务,加强函证过程控制,提升函证工作质量,实现银行函证业务规范化。
(二)
加快推进银行函证业务集约化
银行函证业务集约化要求会计师事务所和银行集中办理银行函证业务。
1、自2023年1月1日起,备案从事证券业务的会计师事务所开展上市公司年报审计业务时,应当实现上市公司银行函证业务集约化。即,由会计师事务所指定处理函证的内部专门机构(或岗位)统一、集中处理函证业务,不得由项目组或注册会计师个人自行收发函证。其他会计师事务所和其他审计业务应当于2023年12月31日前实现银行函证集约化。
2、会计师事务所在一体化管理自评时,应当按照《会计师事务所一体化管理办法》(财会〔2022〕12号)、《会计师事务所一体化管理评估指标评价标准》(财办会〔2022〕20号)有关要求,对函证业务集约化情况进行评价并在注册会计师行业统一监管平台进行报备。
3、各银保监局以及各政策性银行、大型银行、股份制银行、外资银行于2023年1月31日前将函证集中处理等工作情况报送银保监会法规部。银行应当履行主体责任,对照函证集中处理的有关工作要求,对函证集中处理的落实情况和实施效果进行评估自查。集中处理不符合监管要求的,银行应当进行及时有效的整改,并将评估自查和整改情况报送所属监管部门。
4、会计师事务所应当在注册会计师行业统一监管平台公示接受函证回函的事务所地址和联系方式;实现函证业务集中处理的银行应当通过官网、客户端、小程序或者微信公众号等渠道公布银行函证工作流程、回函方式(纸质或数字化)、受理部门、联系方式等信息。中国注册会计师协会、中国银行业协会分别通过注册会计师行业统一监管平台、中国银行业协会网站等渠道同步汇总公布相关信息,以便会计师事务所、银行查询对接。各银保监局指导辖内行业自律组织配合中国银行业协会做好辖内法人银行的公示信息收集、更新和报送工作。
(三)
积极探索银行函证业务数字化
鼓励具备条件的会计师事务所和银行通过银行函证平台(包括第三方函证平台和银行自建函证平台,下同)开展数字化函证,有效提升函证效率和效果。
1、银行以数字化方式回函的,应当自收到符合规定的询证函之日起10个工作日内完成回函。会计师事务所应当按照审计档案相关规定妥善保存电子回函。银行不得向接入第三方函证平台的会计师事务所提出开立银行账户及网银、单独与银行进行测试等前置条件。
2、数字化回函与纸质回函具有同等法律效力和证明力。无论采取数字化或纸质方式回函,银行均应当加强内部稽核、校验,对回函内容的真实性、准确性负责,不得以任何理由、任何方式免责。银行数字化回函内容不能覆盖财办会〔2020〕21号文件规范的前13项询证项目的,应当以纸质方式进行辅助回函。
3、银行函证平台应当坚持安全可控、标准规范、开放兼容的原则,稳步推动银行函证数字化工作。银行函证平台应当对函证数据在平台传输、存储等环节的安全性、完整性、准确性负责。银行函证平台应当按照财会〔2020〕12号、财办会〔2020〕21号文件规定的函证格式和执行标准进行功能设计,设置统一、明确、具体的规范性校验规则。中国注册会计师协会对接入银行函证平台的会计师事务所提供身份认证。中国银行业协会加强对银行接入第三方函证平台的自律管理,组织做好相关风险点梳理及风险评估工作。
四
中注协《关于做好上市公司2022年年报审计工作的通知》
2022年12月29日,中国注册会计师协会下发了《关于做好上市公司2022年年报审计工作的通知》,要求备案从事证券服务业务的会计师事务所在执行2022年上市公司年报审计工作过程中,贯彻落实《财政部关于加大审计重点领域关注力度 控制审计风险 进一步有效识别财务舞弊的通知》(财会﹝2022﹞28号)的有关要求,针对近年来财务舞弊易发高发领域,保持职业怀疑,加大关注力度,强化审计程序,做好有效应对。同时,要严格执行审计准则,把审计程序执行到位,加强对风险评估程序、控制测试、函证、监盘、截止测试、检查等常规审计程序的执行,避免出现仅简单勾画程序表格、应对措施与风险评估结果脱节、程序与目标不一致、程序执行不到位、业务工作底稿记录不完整等问题。
通知文件中还对注册会计师提出以下要求:
(一)
严格遵守职业道德要求
事务所要认真对照《中国注册会计师职业道德守则(2020)》和会计师事务所质量管理准则相关职业道德要求,查找自身在职业道德相关政策和程序建设方面存在的突出问题与薄弱环节,有针对性地加以改进完善,进一步推动职业道德建设,有效识别、评价和应对对遵循职业道德基本原则造成不利影响的情况。
注册会计师要严格遵循保密原则,对业务活动中获知的涉密信息保密,不得利用获知的涉密信息为自己和第三方谋取利益。事务所要强化数据安全意识,建立并实施保护数据安全的相关政策和程序,以确保会计审计等资料的数据安全性。
(二)
着力完善质量管理体系
完善的质量管理体系是持续提高审计质量的关键。事务所要对标新修订发布的质量管理相关准则及应用指南,设计和实施风险评估程序,设定质量目标、识别和评估质量风险、设计和采取应对措施。2023年作为落实质量管理体系的第一年,事务所要在实施和运行质量管理体系时,不断加强职业判断,运用风险导向的方法,结合本所业务实际开展情况,对体系的设计、实施和运行进行动态调整,健全质量管理体系,着力推进建立一体化管理机制,提高事务所质量管理能力,提升审计质量,防范审计风险。
(三)
重点关注风险较高的行业和业务领域
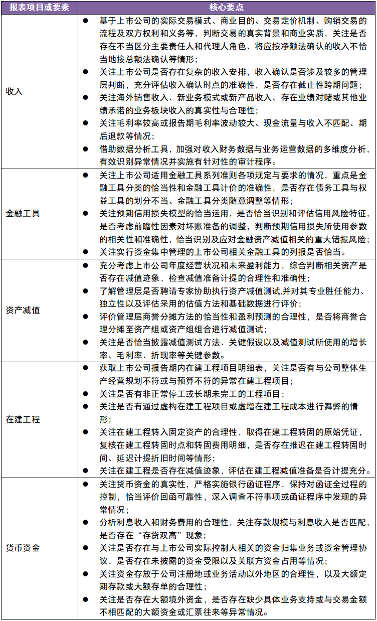
1、审计风险较高的行业与公司

2、高风险审计领域

3、合理确定审计意见类型和审计报告的内容、要素
注册会计师对财务报表整体发表的审计意见是审计报告的核心,在出具审计报告时,要恰当确定关键审计事项,并合理沟通已实施的应对措施,提高审计报告信息含量及其有效性,避免模板化。此外,在有必要发表非无保留意见的情况下,注册会计师要根据相关事项的性质及影响的重大性和广泛性确定恰当的非无保留意见类型,不应以无法获取充分、适当的审计证据为由,对应识别的财务报表整体重大错报不予识别,以“受限”代替“错报”。
如确认存在“审计范围受限”的情形,应当就此事项与治理层沟通,即使审计范围受到限制可能产生的影响足以导致发表无法表示意见,仍需要对审计范围没有受到限制的方面按照审计准则的规定执行并完成审计工作。
(四)
及时做好年报审计业务信息报备
上市公司变更财务报表审计机构或内部控制审计机构的,前后任事务所均要在变更发生之日(董事会通过变更审计机构的决议之日)起5个工作日内进行网上报备(网址:http://cmis.cicpa.org.cn)。若报备后信息变化的,应当在5个工作日内登录系统予以更正,并告知中注协。
五
各证券交易所的年报审计风险提示
(一)
北交所和全国股转系统
2022年12月26日,北京证券交易所发布了《关于北京证券交易所上市公司2022年年度报告审计工作提示的通知》(北证办发〔2022〕63号)和《关于挂牌公司2022年年度报告审计工作提示的通知》(股转办发〔2022〕93号),其中对会计师事务所在上市公司2022年年度报告披露工作提出的要求如下:

(二)
上海交易所会计监管动态2022年第6期
2022年12月30日,上海证券交易所发布了会计监管动态2022年第6期,其中对年报审计风险和审计业务质量复核的执业问题提示如下:
1、年报审计风险提示
主要提示年审会计师关注以下四方面事项:
部分公司存在财务舞弊风险,或是已被证监会立案调查或予以行政处罚等监管措施,甚至可能触及重大违法退市,需重点关注相关事项进展及其对2022年年报审计的影响。
部分公司经营压力较大,业绩下滑明显,需重点关注公司经营情况的变化以及财务指标的真实性。
部分公司通过破产重整的方式保壳,需重点关注重整方案的实施进度以及相关收益确认的合规性。
关注规避审计意见退市条款的情形,尤其关注上期非标事项的进展情况、相关事项对本期期初数和当期审计意见的影响,并严格按照《监管规则适用指引——审计类第1号》的规定做好信息披露工作。
2、审计项目质控相关执业问题
上交所在对审计机构IPO项目的现场检查中,重点关注了项目质量控制复核的情况,发现主要存在以下问题:
项目质量控制复核不到位。
质控复核人员未对审计项目的重大风险事项予以重点关注。如某审计项目组未充分关注实际控制人大额资金流出的原因及最终去向,且未能充分核查部分董监高及关键人员银行账户在报告期内的资金流水,质控复核人员未对上述事项予以充分关注。
项目质量复核流于形式。
质控复核人员仅关注项目组是否执行有关核查程序,未进一步关注项目组执行程序的有效性。如某审计项目组对境外客户的视频走访程序未能充分核实被访谈对象的身份及终端销售的真实性,质控复核人员在复核表中仅关注项目组是否执行走访程序;又如,某审计项目组取得的部分境外子公司银行流水无交易对手方,仅依赖发行人提供的无银行电子印章的电子网银流水进行大额银行流水核查,但对电子网银流水的可靠性验证未留存相关底稿,质控复核人员也未关注相关电子网银流水的有效性。
项目质量复核未形成完善的工作底稿。
质量控制复核人员对部分事项仅口头复核,未将相关工作记录形成工作底稿。
