2022年度,监管机构和社会各界进一步聚焦对上市公司财务舞弊风险的识别和防范。科创板两家上市公司(紫晶存储和泽达易盛)因为信披违规而面临退市预警,在资本市场引起了广泛的关注和讨论。年度内还有多起涉及证券发行人文件虚假陈述导致的诉讼索赔,会计师事务所成为被告,被要求承担巨额连带赔偿责任。
同时,地方监管机构和证券交易所在年报问询等日常监督检查工作中,也加大了对会计师事务所的检查力度。根据会计监管动态、监管通讯等文件显示,目前监管关注重点已经不限于发行人编制虚假财务信息或信息披露违规时对应的审计责任,而是有相当比重的监管发现单纯针对会计师事务所的质量管理,审计项目组的审计计划、程序实施、报告意见类型和审计工作底稿记录等审计程序问题。这表明即便在财务报表整体真实、公允的前提下,注册会计师也可能因为审计程序和底稿记录的瑕疵而接受监管措施。
在即将到来的2022年度审计工作中,注册会计师应加强风险意识,持续强化质量管理,坚持风险导向,充分识别各类业务尤其是证券服务业务的风险,完善客户筛选标准,从源头控制舞弊风险;摒弃投机心理和闯关心态,坚持依法、依规执业。在执行上市实体审计程序过程中,应特别重视严格按照准则要求实施核心审计程序,将函证、监盘等常规程序的过程控制落实到位;对延伸检查等应对舞弊风险的程序,应加强针对性,避免流于形式。
另外需要注意的是:国务院联防联控机制综合组于12月7日发布了《关于进一步优化落实新冠肺炎疫情防控措施的通知》(即“新十条”)。新十条大幅度优化了防疫管控措施,规定对于跨地区流动人员,不再查验核酸检测阴性证明,不查验健康码和行程码,也不再开展落地检,最大限度地减少疫情对经济社会发展的影响。在这种情况下,仅因为防疫管控因素导致无法按计划执行审计程序的情况将不会继续出现。如果年度审计中管理层对注册会计师的审计范围做出限制,项目组应该深入了解背后的原因,并考虑审计范围受限对业务承接和审计意见类型的影响。
一
财政部对加强资本市场监管和金融企业财务管理的政策性文件
(一)
财政部《关于加大审计重点领域关注力度 控制审计风险进一步有效识别财务舞弊的通知》
2022年10月12日,财政部发布了《关于加大审计重点领域关注力度 控制审计风险进一步有效识别财务舞弊的通知》(财会〔2022〕28号),旨在贯彻落实《国务院办公厅关于进一步规范财务审计秩序 促进注册会计师行业健康发展的意见》(国办发〔2021〕30号),指导会计师事务所和注册会计师提高应对财务舞弊的执业能力,充分发挥审计鉴证作用。
通知要求各会计师事务所充分认识加大审计重点领域关注力度、控制审计风险、进一步有效识别财务舞弊的重要意义,不断健全质量管理体系,完善审计程序;注册会计师要严格执行审计准则,提高应对财务舞弊的执业能力;财政部门、注册会计师协会要持续加强审计秩序管理和业务指导。
通知文件对会计师事务所执业提出了以下具体要求:
充分认识加大审计重点领域关注力度、控制审计风险、进一步有效识别财务舞弊的重要意义
随着我国社会主义市场经济高质量发展深入推进,注册会计师行业规模和服务范围不断扩大,行业发展总体向好,为提升会计信息质量和经济效率、维护市场秩序作出了重要贡献。但仍然存在少数会计师事务所和注册会计师在执行审计业务时未严格遵守审计准则、在一些审计重点领域审计程序执行不到位、审计证据获取不充分、未能有效揭示财务舞弊等问题,引发社会各界对会计师事务所职责履行效果的高度关注。因此,指导会计师事务所和注册会计师加大审计重点领域关注力度、控制审计风险、进一步有效识别财务舞弊,是推动注册会计师行业切实履行审计鉴证职责、合理保证会计信息质量、帮助财务报告使用者作出有效决策判断的重要举措,是保障注册会计师行业长远健康发展的重要基础,是回应社会关切、维护市场秩序和公众利益的重要手段。
会计师事务所要不断健全质量管理体系,完善审计程序
完善的质量管理体系是提升会计师事务所整体审计质量、防范审计风险的基石。各会计师事务所应高度重视,对标新质量管理准则的规定,充分认识构建完善质量管理体系任务的系统性、复杂性,扎实做好贯彻实施工作,确保按照时间要求建成并运行在全所范围内统一的质量管理体系。
会计师事务所治理层要高度重视、深度参与和引领推动,依照事务所自身规模、服务范围、业务性质和具体情形,“量身定制”符合自身实际情况的质量管理体系框架,杜绝盲目“照搬照抄”。各会计师事务所要认真对照本通知要求,查找自身在审计环节中存在的突出问题与薄弱环节,及时有效识别、评价和应对其对执业质量的不利影响,相应完善自身审计程序。进驻企业前要多方渠道收集企业财务、经营信息并形成客户风险分析和应对报告,进驻企业后要对存在财务舞弊行为的重点领域采取针对性审计程序,切实防范、揭示会计造假行为。实施整合审计时,要高度关注管理层凌驾内部控制之上的风险。
注册会计师要严格执行审计准则,提高应对财务舞弊的执业能力
注册会计师要严格执行审计准则,在整个审计过程中保持充分的职业怀疑,对财务舞弊等风险因素保持警觉,当识别出可能存在由于财务舞弊导致的错报且涉及管理层时,应当考虑重新评价由于财务舞弊导致的重大错报风险的评估结果,以及该结果对审计程序的性质、时间安排和范围的影响。要针对相应风险点强化审计程序、扩大抽查比例、增加审计证据,有效控制审计风险。要在审计过程中对企业遵守会计准则情况作出职业判断;要在做好其他领域审计的同时,加大对货币资金、存货、在建工程和购置资产、资产减值、收入、境外业务、企业合并、商誉、金融工具、滥用会计政策和会计估计、关联方关系及交易等11个近年来财务舞弊易发高发领域的关注力度,做好有效应对。(详见附件1)
往期回顾

【致同法规快讯】财政部发布关注重点领域审计和有效识别财务舞弊的通知(一)
【致同法规快讯】财政部发布关注重点领域审计和有效识别财务舞弊的通知(二)
【致同法规快讯】财政部发布关注重点领域审计和有效识别财务舞弊的通知(三)
(二)
《财政部关于进一步加强国有金融企业财务管理的通知》
2022年7月20日,财政部发布了《财政部关于进一步加强国有金融企业财务管理的通知》(财金〔2022〕87号,以下简称《通知》),提出金融企业应当加强资产质量管理,做实资产风险分类,定期对各类资产风险分类开展重检,真实准确反映资产质量,不得以无效重组等方式隐瞒资产的真实风险状况,自印发之日起施行。
财政部负责人在回答记者提问时指出:“财政部高度重视金融企业财务管理工作,近年来不断建章立制,健全制度体系,加强国有金融企业财务管理,先后出台一系列财务制度。但金融领域一些风险事件和违法违纪案件暴露出了部分金融企业仍然存在财经纪律执行不到位、财务会计信息不真实、收支管理不规范等突出问题,十九届中央第八轮巡视金融单位时也指出了相关问题。”
正如上述论断,我国虽然金融行业整体发展平稳,相对于其他行业,金融企业的内部控制和法人治理水平相对较高,但是近年来随着经济形势的变化,市场信用风险逐步上升,并逐步从实体行业传导到金融领域,造成金融机构长期存在的管理薄弱环节开始集中暴露风险。例如,近年来相继爆出的客户存款被挪用或不知情的情况下被质押、商业银行违规设立资金池并配合发行人提供虚假银行函证、金融企业向不适当的投资者销售高风险衍生品,以及个别金融机构职工薪酬水平过高且与企业绩效不匹配等问题,甚至出现了商业银行因资不抵债破产清算的事件。这些问题都引起了投资者和社会公众的普遍关注,表明个别金融企业的运营已经背离服务实体经济的初衷。
《通知》的出台正是为了应对上述挑战,为国有金融企业完善内控、整改缺陷、化解风险提出纲领和指引。
《通知》共五条十四款,内容涵盖金融企业收支管理、风险管理、财务信息披露、外部监管等方面的内容。其中两个部分提到了压实会计师事务所的责任:一是明确金融企业管理层应该按照准则要求配合独立审计,为注册会计师发表恰当审计意见提供有效支持和保障;二是落实会计师事务所对金融企业股东负责机制,要求承担金融企业审计业务的会计师事务所独立客观地发表审计意见,对于金融企业以通用目的为编制基础的财务报表出具适用于各利益相关方的审计报告。从准则理论高度,上述要求体现出《中国注册会计师鉴证业务基本准则》对鉴证业务中责任方、委托人(预期使用者)和注册会计师之间三方关系的概括,明确市场各方权利、义务、职责的边界,可以说是一次正本清源的阐释。
另外,在选聘会计师事务所方面,《通知》也提出了若干规定,包括落实定期轮换制度、完善招投标流程和防止低价恶性竞争等。这些措施旨在保证会计师事务所具有足够的独立性、胜任能力和质量管理资源来适应金融企业审计的需要。
对于大部分会计师事务所来说,金融企业被视为“优质”客户,同时对注册会计师胜任能力的门槛也有较高要求。为了适应新形势下的金融企业审计要求,落实会计师事务所的法律责任,会计师事务所应该从以下方面着手提升质量管理水平:
加强业务项目承接与保持阶段独立性监控
目前职业道德守则和行业监管法规对定期轮换等方面的独立性规定逐步细化,不同的监管机构的要求可能也不尽相同。特别是对于金融企业,通常投资者和利益相关方众多,对于规模较大(特别是加入国际网络)的会计师事务所,解决潜在的独立性威胁和利益冲突是业务承接时需要考虑的首要因素。
会计师事务所的应对措施是首先应建立系统化的独立性管理流程,通过信息化的手段强化客户分类动态管理及项目承接独立性评估,建立健全客户服务受限数据库,根据外部监管机构规定、客户属性及以往服务提供情况,设置不同的服务受限要求,针对审计业务的保持,开发轮换警示系统,运用自动化流程监控人员委派,确保符合轮换要求。
从业务承接源头控制高风险业务的承接
质量管理的源头在于项目承接或保持的风险管理,一旦承接或保持存在隐患的高风险业务,例如管理层不诚信或者内部控制存在重大缺陷的客户,从技术角度难以充分应对风险,形成潜在质量事故的可能。事务所应建立严格的业务承接入口关的风险管理。对于金融企业来说,如果存在资金管理、信贷审批管理、客户资金第三方存管等方面流程的重大内控缺陷,或者管理层故意篡改系统数据来干扰审计工作,通常应该判定其财务报表不具有可审性,从而终止承接或在法律允许的情况下解除业务委托。
一般来说,固有风险和控制风险较高的审计项目通常需要耗费一线审计人员较多的工时,也会占用事务所层面质量管理和专业标准方面较多的资源。拒绝承接高风险项目,可以从改变对审计项目考核方式入手,由单纯从工时、审计费回收率等数据考核指标转变为考虑风险加成系数的方式,避免少数高风险项目无限制占用事务所的公共资源。
加强一体化建设以促进胜任能力的提升
金融企业共同的特点是企业架构复杂、组成部分众多,日常交易频繁,涉及的资金流水金额较大,业务处理和财务核算较多地依赖信息系统,很多内部控制流程是通过系统自动化的方式实现。会计师事务所如果希望胜任金融企业审计的要求,首先应该完善一体化管理,建立跨区域、跨业务条线的组织协调机制;不仅需要审计项目组具备会计、审计、内控、信息技术等方面的知识,还需配备估值、税务、精算、法律、反洗钱等方面的专家来协助审计工作。
对于国内会计师事务所来说,逐步实现按照客户所处行业分工,打造金融审计的专业团队将有助于积累行业经验、提升胜任能力。
完善事务所层面的质量管理机制
会计师事务所的质量管理制度包括两个层面:事务所层面建立的质控流程的有效性和合理性,以及具体项目层面的质量控制是否达标,获取了充分、适当的审计证据来支持发表恰当的审计意见。新的质量管理准则要求会计师事务所基于风险评估程序,针对质量管理体系的各要素,制定质量目标、识别和评估质量风险、设计和实施风险应对措施。同时关注不同项目中存在的共同的质量缺陷,以及这些缺陷是否是由于事务所层面的内控问题造成。
会计师事务所应该运用风险导向的思路,对资本市场、金融市场的趋势保持实时关注,分析不同金融企业审计项目中存在的共性问题和困难,例如执行新会计准则方面的不足、执业人员对职业怀疑理解不到位、事务所整体风气过于偏向商业因素考虑等,对事务所的业务承接、质控复核、质量监管等流程进行动态调整。
二
证监会及交易所审计监管要求
(一)
《监管规则适用指引-审计类第1号》
2021年3月9日,中国证监会发布了《监管规则适用指引-审计类第1号》。《监管规则适用指引——审计类第1号》对非标准审计意见中错报与受限、重大性、广泛性、持续经营存在重大不确定性相关的准则规定和执业问题进行了列举,并要求注册会计师在非标准审计意见专项说明中披露财务报表整体的重要性水平信息,披露受限事项的形成过程及原因等。
根据上海证券交易所监管工作函,年度内发现部分上市公司的非标准审计意见专项说明未按要求披露合并报表的整体重要性水平。在2022年度审计工作中,审计项目组应该继续贯彻落实《监管规则适用指引-审计类第1号》的各项要求。对于除上市公司之外的其他上市实体或公众利益实体(例如新三板挂牌企业、公开发行债券主体)和证券期货经营机构(包括证券交易所、证券公司、期货公司、基金管理公司等),如需出具非标准审计意见专项说明,建议也比照《监管规则适用指引-审计类第1号》的要求厘定专项说明的内容。
(二)
上海交易所
上交所于2022年度已发布了5 期会计监管动态。针对年报审计风险,主要提示如下:

三
中注协审计准则修订征求意见稿
(一)
《中国注册会计师鉴证业务基本准则》等11项准则的一致性修订
2022年1月,中注协公布“财政部关于印发《中国注册会计师鉴证业务基本准则》等11项准则的通知”和“中国注册会计师协会关于印发《<中国注册会计师鉴证业务基本准则>应用指南》等15项应用指南的通知”,对《中国注册会计师鉴证业务基本准则》等11项准则和《<中国注册会计师鉴证业务基本准则>应用指南》等15项应用指南修订后发布。
本次修订系一致性修订,主要对其他相关准则涉及会计师事务所质量管理准则、特殊目的审计准则以及中国注册会计师职业道德守则的相应条款作出文字调整,不涉及实质性修订。
(二)
《中国注册会计师审计准则第1211号——识别和评估重大错报风险》等两项准则及其应用指南的征求意见稿
为了贯彻落实《国务院办公厅关于进一步规范财务审计秩序 促进注册会计师行业健康发展的意见》(国办发〔2021〕30号)中“持续提升审计质量”和“完善审计准则体系”的要求,解决审计实务中的问题和难点,保持我国审计准则与国际准则的持续全面趋同,中国注册会计师协会对《中国注册会计师审计准则第1211号——识别和评估重大错报风险》、《中国注册会计师审计准则第1321号——审计会计估计和相关披露》两项准则及其应用指南进行了修订,并于2021年12月31日开始向全社会征集意见。
1
《中国注册会计师审计准则第1211号——识别和评估重大错报风险》征求意见稿的主要变化及对审计的影响
(1)准则的主要变化
本次修订提出一些新的概念或定义,同时在风险评估程序和相关活动、了解被审计单位及其环境、适用的财务报告编制基础以及内部控制体系各要素,以及识别和评估重大错报风险和工作底稿等方面作出了规范并提供了指引。
新增或修订的概念
原准则要求注册会计师在了解被审计单位及其环境的基础上,识别和评估重大错报风险,但并未就此提供结构化的框架。为了增强实务操作的规范性和一致性,CSA1211征求意见稿引入了众多新的概念或重新定义相关术语,并对相关规定和应用指南进行了大幅改进。

新的总体评价的要求
注册会计师在审计过程中保持应有的职业怀疑态度对保障审计质量至关重要。征求意见稿对总体评价提出了新的要求,指出在风险评估流程的最终阶段,根据已获取的审计证据,评估所识别重要类别的交易、账户余额和披露的完整性。
此外,在CSA1211征求意见稿中还明确了通过实施风险评估程序获取的审计证据可以为识别和评估重大错报风险提供适当基础;针对在识别和评估重大错报风险的过程中如何保持职业怀疑作出了进一步规定并提供了指引;明确了审计工作底稿可以为注册会计师保持职业怀疑提供证据,并在应用指南中针对注册会计师如何记录其保持职业怀疑提供了指引。
新增与信息技术相关的规定和指引
鉴于信息技术的不断发展和广泛运用,CSA1211征求意见稿就注册会计师需要了解和评价的与“信息技术”相关方面提出新的概念和要求,明确要求注册会计师需要了解与交易流程和信息处理相关的信息技术环境(包括信息技术应用程序、基础架构、流程及人员等),以识别与信息技术相关的风险。
例如,在了解被审计单位及其环境以及实施风险评估程序时,新增与信息技术有关的规定,要求注册会计师应当实施风险评估程序,了解被审计单位的组织结构、所有权和治理结构、业务模式(包括该业务模式利用信息技术的程度)并了解被审计单位的技术环境,识别存在使用信息技术导致的风险的信息技术环境(包括信息技术应用程序),并进一步识别使用信息技术导致的相关风险以及被审计单位用于应对这些风险的信息技术一般控制。
(2)对审计工作的影响
风险识别和评估是一个不断修正的动态过程。注册会计师识别和评估重大错报风险,与了解被审计单位及其环境、适用的财务报告编制基础、内部控制体系之间,是相互支持的。通过上述了解,注册会计师可以建立对风险的初始预期。随着风险识别和评估过程的开展,这种预期将越来越准确。此外,还要求注册会计师根据实施进一步审计程序获取的审计证据,或者获取的新信息(如有),修正风险评估结果,并相应调整总体应对措施和进一步审计程序。
从上述CSA1211征求意见稿的总体变化中可以看出,与原准则相比,修订后的准则旨在通过提供更为全面的规定和更为详实的指引,帮助注册会计师在全面了解被审计单位的基础上,恰当地识别和评估重大错报风险,谨慎客观地对风险评结果作出再评估,并制定适当的审计应对措施,获取充分、适当的审计证据,以将审计风险降至可接受的低水平,提升审计质量。另一方面,由于信息技术的不断发展,也要求注册会计师及审计项目组具备相应的专业胜任能力。CSA1211征求意见稿主要变化对审计工作的影响见表12-4。
2
《中国注册会计师审计准则第1321号——审计会计估计和相关披露》征求意见稿的主要变化及对审计的影响
(1)准则的主要变化
会计估计是指根据适用的财务报告编制基础的规定,计量涉及估计不确定性的某项货币金额。会计估计一直是审计工作中的重点和难点,同时在实务中会计估计的审计也存在比较严重的质量问题,近几年舞弊案例中的相关违法事实也涉及多项会计估计领域,主要包括金融资产减值、商誉减值、长期资产减值、长期股权投资减值等,涉及的审计问题主要包括未恰当利用专家工作、信息披露不完整等方面。近两年舞弊案例中涉及会计估计的事项呈现明显增加的趋势。
本次修订在坚持风险导向审计的基础上,强调在审计会计估计时保持职业怀疑的重要性,并根据CSA1211征求意见稿强化了与会计估计和相关披露有关的风险评估程序的要求,针对应对重大错报风险提出更具体的要求并提供了更详细的指引等。
强调职业怀疑的重要性
注册会计师在整个审计的过程中需要保持职业怀疑的态度,不应不假思索全盘接受被审计单位提供的证据和解释,也不应轻易相信过分理想的结果或太多巧合的情况,不应偏向于获取佐证性的审计证据,或者排除相矛盾的审计证据。
原CSA1321中没有引入职业怀疑的相关内容。CSA1321征求意见稿则指出会计估计涉及的估计不确定性越高,或者受复杂性、主观性或其他固有风险因素影响的程度越大,越需要保持职业怀疑。同时CSA1321征求意见稿对注册会计师如何保持职业怀疑及在审计工作底稿中如何记录也提供了详细的指引。
引入了固有风险因素和固有风险等级的概念
CSA1321征求意见稿在CSA1211的基础上引入了固有风险因素和固有风险等级的概念,指出与会计估计相关的固有风险源于固有风险因素,固有风险因素包括估计不确定性、复杂性、主观性以及其他固有风险因素。
会计估计的不确定性源于相关知识或数据的固有限制,相关知识或数据的固有限制导致了计量的复杂性和主观性。复杂性可能涉及方法以及运用方法所使用的计算过程或模型的复杂性,例如模型的复杂性可能表明有必要运用基于概率的估值概念或技术、期权定价公式或模拟技术来预测不确定的未来结果或假设行为。主观性在合理可获得的关于估值属性的知识或数据方面的存在固有局限性,需要进行专业判断。
CSA1321征求意见稿指出还需考虑与会计估计相关的其他固有风险因素,包括因管理层偏向或影响固有风险的其他舞弊风险而导致错报的可能性。
在审计的过程中,不同认定及相关类别的交易、账户余额和披露,固有风险水平存在差异,固有风险的评估结果取决于固有风险因素对错报发生的可能性或严重程度的影响程度,并体现为不同的“固有风险等级”。就会计估计而言,不同的会计估计的固有风险等级也各不相同,对于简单的会计估计固有风险等级较低,对于复杂的会计估计,固有风险等级较高。固有风险等级越高,注册会计师越需要保持职业怀疑态度,越需要实施进一步审计程序,以获取充分、适当的审计证据。
其他变化
除上述变动外,CSA1321征求意见稿还存在以下几点主要变化:一是指出当管理层偏向存在有意误导时,管理层偏向具有欺诈性质;二是明确管理层声明中具体内容,同时增加了与治理层、管理层或者其他相关机构或人员的沟通的内容,并对相关内容进行了示例;三是对会计估计审计中应当形成审计底稿的事项进行了细化。
(3)对审计程序的影响
CSA1321征求意见稿中关于注册会计师实施的审计程序没有实质性的变动,但是就注册会计师应当设计和实施的审计程序作出了更详细规定。
在风险应对方面,CSA1321征求意见稿对注册会计师审计会计估计提出以下要求:强调注册会计师在审计会计估计时,需按照审计准则要求考虑执行控制测试,对控制有效性的信赖程度越高,注册会计师应当获取越有说服力的审计证据;明确如针对特别风险仅实施实质性程序,需包括细节测试;明确评价从截至审计报告日发生的事项获取审计证据时,注册会计师需考虑事项发生日与计量日之间具体情况的变化是否可能影响这些审计证据的相关性;明确测试管理层作出会计估计时所使用的方法(包括模型)、假设、数据时,注册会计师所实施的进一步审计程序,同时指出如管理层没有采取适当的措施注册会计师需执行的审计程序;明确作出注册会计师的点估计或区间估计时,注册会计师需执行的具体审计程序。
在总体评价方面,CSA1321征求意见稿要求注册会计师评价是否已就会计估计获取了充分、适当的审计证据,在评价时,应当考虑已获取的所有相关审计证据,无论这些审计证据是佐证管理层认定的,还是与这些认定相矛盾的,同时增加了披露的评价。
(三)
中注协针对5类上市公司年报审计风险约谈事务所
2022年1-4月,中注协分别针对可能触发股票退市条件、互联网行业业绩大幅波动、境外业务占比较高、实控人涉嫌违法违规、临近年报披露日承接上市公司业务等5类上市公司的年报审计风险,书面约谈了6家执行上市公司年度审计业务的会计师事务所。具体约谈的主题分别是:“可能触发股票退市条件的上市公司年报审计风险”、“互联网行业业绩大幅波动相关上市公司年报审计风险”、“境外业务占比较高的上市公司年报审计风险”、“实际控制人涉嫌违法违规的上市公司年报审计风险”、“临近年报披露日承接的上市公司年报审计风险防范”。约谈主要内容如下:

往期回顾

【致同提示】2021年度财务报表审计需关注的职业准则和监管要求
附件一
财务舞弊易发高发领域及重点应对措施
财会〔2022〕28号通知附件列举了货币资金、存货、在建工程和购置资产、资产减值、收入、境外业务、企业合并、商誉、金融工具、滥用会计政策和会计估计、关联方关系及交易等11个财务舞弊易发高发领域及重点应对措施。致同结合实务中的案例,将舞弊高发领域对应的常见舞弊迹象和审计程序注意事项整理如下:
1、货币资金相关舞弊风险应对措施

致同提示
货币资金是企业日常经营活动的起点和终点,较多舞弊案件都涉及被审计单位的货币资金,或能从货币资金检查中发现线索。因此,货币资金一直是财务舞弊易发高发领域,应向项目组强调保持职业怀疑的必要性,委派更有经验的成员执行货币资金审计,并由项目合伙人提供更多的督导。
注意应函证实际余额,即截至函证基准日被审计单位参与资金池业务的银行账户中实际存在的余额,不包括诸如已上存集团归集账户而不实际存放在被审计单位账户的金额。除了关注余额,注册会计师对货币资金的发生额进行审计,通常是有效应对被审计单位编制虚假财务报告、关联方(例如被审计单位控股股东、实际控制人、关键管理人员)或员工非法侵占货币资金等舞弊风险的手段之一。对于上市公司,应当特别关注是否存在资金池业务以及合规性、是否按照相关规定进行了恰当的授权和披露。
2、存货相关舞弊风险应对措施

致同提示
存货是制造业、贸易业等行业被审计单位日常经营的核心,存货采购、生产和销售通常对其财务状况、经营成果具有重大影响。实施存货监盘,获取有关存货存在和状况的充分、适当的审计证据,是注册会计师的责任。存货监盘的相关程序可以用作控制测试或者实质性程序。
需要注意的是,审计中的困难、时间或成本等事项本身,不能作为注册会计师省略不可替代的审计程序或满足于说服力不足的审计证据的正当理由,对注册会计师带来不便的一般因素不足以支持注册会计师作出实施存货监盘不可行的决定。另外,存货监盘本身并不足以供注册会计师确定存货的所有权,注册会计师可能需要执行其他实质性审计程序以应对所有权认定的相关风险。
3、在建工程和购置资产相关舞弊风险应对措施

致同提示
在建工程和固定资产由于其专业性,被审计单位利用在建工程掩盖舞弊通常不容易发现,例如将本应计入当期成本、费用的支出混入在建工程、固定资产的归集和分配过程以达到少计当期成本费用的目的,或利用支付工程款的名义将资金转出体外。
缺乏经济实质的非常规交易可能导致重大错报,对于与企业整体生产经营规划不符或与预算不符的异常资产构建,注册会计师应评价其商业理由(或缺乏商业理由)是否表明被审计单位目的是为了对财务信息作出虚假陈述或掩盖其他舞弊行为(如虚构收入、回款及付款)。
4、资产减值相关舞弊风险应对措施

致同提示
资产存在减值迹象的,应当估计其可收回金额。由于行业前景、监管政策等发生重大变化,导致生产线停产或资产闲置,以及由于技术迭代、持续更新等原因,导致相关设备、无形资产或开发支出失去使用价值,且无预期恢复时间,注册会计师应结合该资产未来处置方案或处理计划,复核管理层确定的可收回金额。
因企业合并所形成的商誉和使用寿命不确定的无形资产,无论是否存在减值迹象,每年都应当进行减值测试。对于商誉减值事项的会计处理、信息披露及审计评估情况,还应遵循《会计监管风险提示第8号——商誉减值》的要求。
当企业采用简便方法以账龄为基础计量应收账款预期信用损失时,应充分考虑客户的类型、所处行业、信用风险评级、历史回款情况等信息,判断同一账龄组合中的客户是否具有共同的信用风险特征。若某一客户信用风险特征与组合中其他客户显著不同,或该客户信用风险特征发生显著变化,企业不应继续将应收该客户款项纳入原账龄组合计量预期信用损失。例如,原组合中某客户由正常经营状态转入破产重整状态,表明其信用风险已发生显著变化,与原组合中其他客户的信用风险已经显著不同,不应继续纳入原组合计提预期信用损失。但对于原组合中剩余应收账款,由于此前已经综合考虑了组合中的各种可能结果(也包括某些客户破产清算),在计算迁徙率时不应剔除该处于破产清算状态的客户。
企业对预期信用损失的估计,是概率加权的结果,应当始终反映发生信用损失的可能性以及不发生信用损失的可能性(即便最可能发生的结果是不存在任何信用损失),而不是仅对最坏或最好的情形做出估计。因此,不应以欠款方为关联方客户、优质客户、政府工程客户或历史上未发生实际损失等理由而不计提坏账准备。
5、收入相关舞弊风险应对措施

致同提示
收入是利润的来源,直接关系到企业的财务状况和经营成果。注册会计师应当基于收入确认存在舞弊风险的假定,关注收入确认和成本核算的真实性、完整性,以及毛利率分析的合理性。
需要注意的是,收入确认由“风险报酬转移”模型改为“控制权转移”模型,无论是在某一时点确认收入还是在某一时段内按照履约进度确认收入的前提均为“控制权转移”。不能默认原按完工百分比确认收入的,就自动属于在某一时段内履行履约义务。企业应当根据其在向客户转让商品前是否拥有对该商品的控制权,来判断其从事交易时的身份是主要责任人还是代理人。贸易业务中,企业虽然暂时性的获得商品法定所有权,但获得的商品法定所有权具有瞬时性、过渡性特征,表明其很可能并未真正取得商品控制权,未真正承担存货风险,很可能属于代理人。
如果识别出被审计单位收入真实性存在重大异常情况,且通过常规审计程序无法获取充分、适当的审计证据,注册会计师需要考虑实施“延伸检查”程序,即对检查范围进行合理延伸,以应对识别出的舞弊风险。实务中,注册会计师可以实施的“延伸检查”程序一般包括:对供应商、客户进行实地走访,查询主要供应商和客户的股东至其最终控制人的信息,检查经销商的最终销售实现情况,获取并检查相关关联方、关键岗位人员等的银行账户资金流水等。
6、境外业务相关舞弊风险应对措施

致同提示
与处于公司法制不健全的国家或地区的境外实体之间的交易属于重大非常规交易,应评价其商业理由(或缺乏商业理由)是否表明被审计单位从事重大非常规交易的目的是为了对财务信息作出虚假陈述或掩盖侵占资产、虚增虚构资产的行为。重大非常规交易通常很少受到日常控制的约束,注册会计师应当了解被审计单位与该风险相关的控制。
在收入确认领域实施审计程序时,分析程序是一种较为有效的方法,注册会计师需要在充分了解被审计单位及其环境的基础上,识别与收入相关的财务数据和其他财务数据、非财务数据之间存在的关系,以提升实施分析程序的效果。除了检查被审计单位的文件记录外,注册会计师可以考虑向相关方函证交易合同的条款和金额。
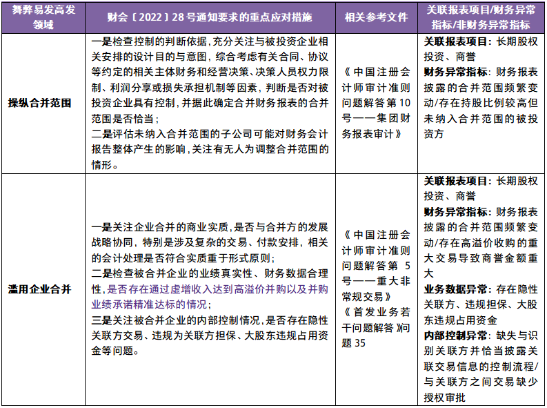
7、企业合并相关舞弊风险应对措施

致同提示
企业应当按照《企业会计准则第33号——合并财务报表》的相关规定,综合考虑所有相关事实和情况,按照控制定义的三项要素判断企业是否控制被投资方。企业不应仅以子公司破产、一致行动协议或修改公司章程等个别事实为依据作出判断,随意改变合并财务报表范围。对于以前年度收购的子公司拒绝向企业提交财务报表、账簿等关键资料,或阻挠企业进入办公现场进行审计等“失控”情形,应充分考虑其是否依然享有对子公司施加控制的实质性权利,如能够通过股东大会、董事会等内部权利机构,或者外部司法途径等方式,继续行使控股股东权力,包括更换管理层、获取印章及账簿资料以及接管经营管理等,不能仅依据形式上的“失控”认为丧失了对子公司控制。
缺乏经济实质的非常规交易可能导致重大错报,对于重大非常规交易,应评价其商业理由(或缺乏商业理由)是否表明被审计单位从事重大非常规交易的目的是为了对财务信息作出虚假陈述或掩盖侵占资产的行为。
8、商誉相关舞弊风险应对措施

致同提示
企业合并中确认的商誉代表了由企业合并中获取的其他资产所产生的未来经济利益,该未来经济利益不能单独辨认,也无法单独确认。这些未来经济利益可能产生于取得的可辨认资产之间的协同效应(如规模经济、成本节约、市场份额增加),也可能产生于不符合在财务报表上单独确认条件的资产(如客户基础、非合同客户关系、市场份额、潜在合同、集合劳动力等)。确定被购买方可辨认净资产公允价值时应充分识别被购买方拥有但未在单独报表中确认的可辨认资产和负债(如合同权益、客户关系、未决诉讼、担保)。但在没有明确合同或其他法定权利支持情况下,“客户资源”或“客户关系”通常理解为企业为获取客户渠道而发生的费用。购买日标的公司可辨认资产公允价值超过原账面价值(计税基础)的,企业应相应确认递延所得税负债。
因企业合并形成的商誉的账面价值,应当自购买日起按照合理的方法分摊至相关的资产组(购买方预计受益于企业合并的协同效应的资产组,可以包括购买方原有业务中的资产组)。一个会计核算主体并不简单等同于一个资产组。资产组一般以长期资产为主,不包括流动资产、流动负债、非流动负债、溢余资产与负债、非经营性资产与负债,除非不考虑相关资产或负债便难以预计资产组的可收回金额。
企业因重组等原因改变了其报告结构,从而影响到已分摊商誉的一个或者若干个资产组或者资产组组合构成的,应当按照合理的方法,将商誉重新分摊至受影响的资产组或者资产组组合。但若集团内部管理架构调整、对子公司进行区域整合,仅为企业管理架构的调整,并未影响资产组产生现金流入的方式,则不应变更与商誉减值测试相关的资产组。
公司应合理区分并分别处理商誉减值事项和并购重组相关方的业绩补偿事项,不得以并购重组相关方有业绩补偿承诺或尚在业绩补偿期间为由,不进行商誉减值测试。另外,一般而言,被收购公司股权转让价格对应的是被收购公司的净资产,往往包括与商誉无关的资产(如金融资产、长期股权投资、投资性房地产等)和已确认的负债,通常不适宜直接作为商誉相关资产组或资产组组合的可收回金额。
9、金融工具相关舞弊风险应对措施

致同提示
《企业会计准则第37号——金融工具列报》应用指南和永续债新规定对永续债会计属性区分提供了比较明确的判断标准,发行方应根据会计准则的规定,审慎考虑相关条款,谨慎分析自身是否能无条件地避免以交付现金或其他金融资产来履行一项合同义务。对于或有结算条款,应严格判断是否满足准则规定的例外情形,合同中约定的具有商业实质的条款不能被认定为几乎不具有可能性。
判断保理的应收账款是否应终止确认,不能仅依据保理协议的类型或是否附有追索权,也不能仅依据是否计入或计入何方的征信信息,而是应根据安排的条款和条件分析保理业务风险与报酬的实质及其转移情况。
在签署债务重组合同的时点,如果债务的现时义务尚未解除,债务人不能确认债务重组相关损益。企业应根据债务重组协议的实际履行情况进行分析判断,在执行结果重大不确定性消除时才能确认债务重组相关损益。表明重大不确定性已消除的确凿证据通常应当是能够表明债务人已履行完毕与重整计划相关义务的证据,包括确定以现金偿还的负债已经支付、确定以偿债的股权已经过户、抵债的债权转让协议已经各方签署,相关债权已移交并收到回执。
10、滥用会计政策和会计估计相关舞弊风险应对措施

致同提示
对会计政策、会计估计的变更,应履行必要的审批程序。如无充分、合理的证据表明会计政策或会计估计变更的合理性,或者未经批准擅自变更会计政策或会计估计的,或者连续、反复地自行变更会计政策或会计估计的,可能会被视为滥用会计政策或会计估计。
企业在进行会计估计时,如果没有恰当运用当时能够取得的可靠信息,则属于前期差错。会计估计变更应当采用未来适用法进行会计处理,而前期差错更正通常应当采用追溯重述法进行会计处理。
如果是随着信息和经验的积累才发现需要对会计估计进行变更,企业很难找到某一个确切的时间点来作为估计变更的适用时间。在这种情况下,需要管理层在客观信息的基础上进行更多的主观判断和决策,因此通常应该以管理层作出改变会计估计的决定之后开始适用。实务中,新会计估计最早可以自最近一期尚未公布的定期报告(如季报、半年报)开始使用,原则上不能追溯到更早会计期间。
11、关联方相关舞弊风险应对措施

致同提示
由于未披露关联方关系或交易大都经过精心策划或蓄意隐瞒,注册会计师往往难以识别和认定。注册会计师应结合舞弊动机分析,了解并评价内部控制,充分关注是否存在管理层凌驾于内部控制之上而导致的重大错报风险;加强对非财务信息和财务数据之间关系的分析,重要财务信息指标与同行业其他公司对比分析;重点关注重大交易是否具备未披露关联方交易的特征,考虑该交易是否属于利用未披露关联方实施舞弊的常见形式。
如果存在未披露关联方迹象,注册会计师应核实未披露关联方关系的存在性:调查重要交易对方的背景信息,如股东情况、关键管理人员、业务规模和办公地址等信息;询问直接参与交易的基层员工交易对方是否与公司存在不寻常的关系;对存在疑虑的重要客户及供应商进行实地走访;查询互联网或外部商业数据库。必要时注册会计师是否考虑聘请信用调查机构或律师协助调取工商资料。
注:本专题是致同对监管法规的理解,实务中应以监管机构的规定和监管要求为准。《致同研究之资本市场系列》不应视为专业建议。未征得具体专业意见之前,不应依据本系列专题所述内容采取或不采取任何行动。
