2023年度是会计师事务所面临市场竞争和外部监管两方面压力均显著增加的一年。一方面是客户轮换等因素带来业务增长的挑战;另一方面,随着新质量管理准则的生效和资本市场注册制的全面实施,监管机构对会计师事务所的监管也从审计程序的充分适当性逐渐延伸到会计师事务所层面治理工作的各个方面,例如落实质量管理制度和职业道德遵循情况等。
在即将到来的2023年度财务报表审计工作中,会计师事务所需进一步提升质量管理和独立性管理机制,贯彻落实职业怀疑和勤勉尽责的理念,做到“敬畏市场,敬畏法则,敬畏专业,敬畏风险”,将准则和法规作为执业的唯一依据和准绳;注册会计师和审计项目组除了按照审计准则和监管要求执行各项审计程序之外,还要获取充分、适当的审计证据,完善工作底稿记录,坚守专业人员的操守和底线。
一
中共中央办公厅、国务院办公厅《关于进一步加强财会监督工作的意见》
2023年2月15日,中共中央办公厅、国务院办公厅发布了《关于进一步加强财会监督工作的意见》。同日,财政部负责人在答记者问中提到,《意见》的出台是贯彻落实习近平总书记关于财会监督重要论述精神的具体行动,是贯彻落实党中央、国务院关于加强财会监督工作决策部署的重大举措,是指导当前和今后一个时期全国财会监督工作的纲领性文件。《意见》从明确财会监督的内涵和工作要求、构建财会监督体系、健全工作机制等方面,搭建起财会监督的“四梁八柱”。《意见》提出了到2025年的工作目标,深化了新时代财会监督理论和政策设计,明确了财会监督的内涵、定位、原则、体系和机制。
《意见》要求,会计师事务所、资产评估机构、税务师事务所、代理记账机构等中介机构要严格依法履行审计鉴证、资产评估、税收服务、会计服务等职责,确保独立、客观、公正、规范执业。切实加强对执业质量的把控,完善内部控制制度,建立内部风险防控机制,加强风险分类防控,提升内部管理水平,规范承揽和开展业务,建立健全事前评估、事中跟踪、事后评价管理体系,强化质量管理责任。持续提升中介机构一体化管理水平,实现人员调配、财务安排、业务承接、技术标准、信息化建设的实质性一体化管理。
二
财政部政策性文件
1
《关于严禁会计师事务所以或有收费方式提供审计服务的通知》
2023年11月16日,财政部发布了《关于严禁会计师事务所以或有收费方式提供审计服务的通知》(财会〔2023〕25号),严禁会计师事务所以“或有收费”方式提供审计服务。通知自发布之日起实施。通知主要内容如下:
1、会计师事务所应当按照职业道德守则和执业准则规定,根据审计工作中所承担的责任、工作量,以及所需的相关资源投入合理确定审计收费,并与客户签署合规的收费安排条款。
2、会计师事务所不得以或有收费方式提供审计服务,收费与否或者收费多少不得以审计工作结果或实现特定目的为条件。或有收费通常表现为上市奖励费,以及根据审计意见类型、是否能够实现上市、能否实现发债等收取部分或全部审计费用。
3、会计师事务所应当按照职业道德守则和执业准则规定,执行有关客户接受与保持程序,谨慎评估提出违规付费要求的客户风险。如果发现客户存在或有付费违规行为的,会计师事务所应当拒绝承接或者终止该项审计业务。
4、各省级财政部门、财政部各地监管局要高度重视会计师事务所或有收费问题,把或有收费作为对会计师事务所监督检查的重点事项。对于违反本通知相关要求,未保持形式上和实质上的独立性的会计师事务所,应当按照相关法律法规的规定处理处罚。
2
《关于强化上市公司及拟上市企业内部控制建设推进内部控制评价和审计的通知》
2023年12月8日,财政部、中国证监会联合发布了《关于强化上市公司及拟上市企业内部控制建设推进内部控制评价和审计的通知》(财会〔2023〕30号),提出督促上市公司及拟上市企业完善内部治理,提升规范运作水平。通知主要内容如下:
1、各上市公司应严格执行企业内部控制规范体系和《公开发行证券的公司信息披露编报规则第21号——年度内部控制评价报告的一般规定》(中国证监会 财政部公告〔2014〕1号)有关要求,真实、准确、完整披露公司内部控制相关信息,每年在披露公司年度报告(以下简称年报)的同时,披露经董事会批准的公司内部控制评价报告以及会计师事务所出具的财务报告内部控制审计报告。目前尚未按照企业内部控制规范体系要求实施内部控制审计的创业板和北京证券交易所上市公司,应自披露公司2024年年报开始,披露经董事会批准的公司内部控制评价报告以及会计师事务所出具的财务报告内部控制审计报告。
2、拟上市企业应自提交以2024年12月31日为审计截止日的申报材料开始,提供会计师事务所出具的无保留意见的财务报告内部控制审计报告。已经在审的拟上市企业,应于更新2024年年报材料时提供上述材料。
3、通过发行上市审核并于本通知发布当年上市的公司,最迟应在披露上市后下一个会计年度的年报的同时,披露经董事会批准的公司内部控制评价报告以及会计师事务所出具的财务报告内部控制审计报告;通过发行上市审核并于本通知发布次年上市的公司,应在披露上市当年度的年报的同时,披露经董事会批准的公司内部控制评价报告以及会计师事务所出具的财务报告内部控制审计报告。
4、因进行破产重整、重组上市或重大资产重组,无法按照规定时间披露公司内部控制相关信息的上市公司,应在相关交易完成后的下一个会计年度的年报披露的同时,披露经董事会批准的公司内部控制评价报告以及会计师事务所出具的财务报告内部控制审计报告。
另外,财政部、证监会于2022年3月2日发布的《关于进一步提升上市公司财务报告内部控制有效性的通知》(财会〔2022〕8号)要求对上市公司7个重点领域(资金资产、收入、成本费用、投资、关联交易、重要风险业务和重大风险事件、财务报告编制)的财务报告内部控制有效性进行评价,获取与审计相关的内部控制在整个拟信赖期间运行有效的审计证据。
3
《会计师事务所从事证券服务业务信息披露规定》
2023年6月19日,财政部、证监会发布了《会计师事务所从事证券服务业务信息披露规定》(财会〔2023〕10号),对会计师事务所披露证券服务业务信息的业务范畴、主要内容、披露渠道、披露时间、相关责任人等进行规范。自2023年7月1日起施行。
规定要求会计师事务所披露的证券服务业务类型为境内业务,包括拟上市公司审计业务、上市公司年度财务报表审计业务、非上市公众公司年度财务报表审计业务、公开发行公司(企业)债券的发行人(上市公司、非上市公众公司除外)年度财务报表审计业务、拟挂牌公司审计业务。
会计师事务所应当在官网首页等信息载体的醒目位置专门设立“从事证券服务业务年度信息披露”栏目,在该栏目下披露年度相关信息。未建设网站的会计师事务所应当通过其他公开信息渠道披露年度相关信息。
4
《国有企业、上市公司选聘会计师事务所管理办法》
2023年5月4日,财政部、国资委和证监会发布《国有企业、上市公司选聘会计师事务所管理办法》,《选聘办法》主要对四方面内容进行了规范,一是遏制恶性竞争,突出质量导向。规定质量管理水平的分值权重应不低于40%,审计费用报价的分值权重应不高于15%。二是完善轮换规定,强化独立性要求。规定国有企业(含国有控股上市公司)连续聘用同一会计师事务所的时间不超过8年,确有需要的,可按规定延长至不超过10年,之后须开展轮换。三是促进公平竞争。《选聘办法》指标公开、规则明确,设定的各项标准适用于中国境内依法成立的所有会计师事务所,一视同仁。四是压实审计委员会责任。明确审计委员会的职责和应当重点关注的事项。
5
《注册会计师行业诚信建设纲要》
2023年3月14日,财政部发布《注册会计师行业诚信建设纲要》,《纲要》围绕以诚信建设推进行业高质量发展为主线,聚焦落实社会信用体系建设客观需求和行业高质量发展内在需求,抓住诚信标准建设、诚信标准执行、诚信监督管理等主要环节,统筹财政部门、注册会计师协会、会计师事务所和从业人员等四方面主体,按照“政府推动,社会共建”“健全制度,规范发展”“以人为本,教育为先”“德法并举,刚柔相济”“重点突破,强化联动”等基本原则,对行业诚信建设体系进行谋划布局。规划六方面重点工作,即从诚信标准建设、诚信教育和诚信文化建设、诚信信息采集和信息监控体系建设、诚信监管和评级评价制度建设、守信激励和失信惩戒机制建设以及组织保障等六个方面重点推进行业诚信建设。
诚信是注册会计师行业的核心价值,是行业的立业之本和发展之要。执业准则规则是会计师事务所及其从业人员应当遵循的行为规范,是评价执业行为和执业质量的基本尺度。
6
《关于加快推进银行函证规范化、集约化、数字化建设的通知》
2023年1月9日,财政部、银保监会正式发布了《关于加快推进银行函证规范化、集约化、数字化建设的通知》(财会〔2022〕39号),旨在进一步推进银行函证规范化、集约化、数字化。《通知》要求,自2023年1月1日起,备案从事证券业务的会计师事务所开展上市公司年报审计业务时,应当实现上市公司银行函证业务集约化。即,由会计师事务所指定处理函证的内部专门机构(或岗位)统一、集中处理函证业务,不得由项目组或注册会计师个人自行收发函证。同时,鼓励具备条件的会计师事务所和银行通过银行函证平台开展数字化函证。
三
财政部等四部委《关于严格执行企业会计准则 切实做好企业2023年年报工作的通知》
2023年12月19日,财政部、国务院国资委、金融监管总局和证监会联合发布了《关于严格执行企业会计准则 切实做好企业2023年年报工作的通知》(财会〔2023〕29,以下简称《年报通知》),就扎实做好2023年年报工作做出了要求,涉及编制2023年年报应予关注的十八项准则实施重点。
《年报通知》指出,会计师事务所应当提高审计质量,充分发挥社会审计鉴证作用。《年报通知》要求:
有关企业应当严格按照《国有企业、上市公司选聘会计师事务所管理办法》(财会〔2023〕4号)等规定,做好年报会计师事务所选聘、披露、轮换等工作,促进注册会计师行业公平竞争,推动提升年报审计质量。上市公司应当严格履行会计师事务所选聘审议程序,议案经审计委员会同意后,方可提交董事会、股东大会;公司应当认真做好会计师事务所聘任、履职、费用等信息的披露;公司应当严格落实会计师事务所及注册会计师轮换要求,变更年审会计师事务所的,应当在年底前完成并披露变更原因。
会计师事务所在进行年报审计时,应当重点关注易发生错报的企业合并报表编制、收入确认、减值计提等领域,融资性贸易等业务,房地产、医药等重点行业,警惕通过伪造变造凭证、利用关联方虚构交易或第三方配合等方式实施系统性造假和配合造假的行为。对企业年报存在异常的,应当保持高度的职业怀疑,作出恰当的职业判断,进一步执行审计程序,不应直接采用管理层声明替代必要的审计程序,及时有效识别企业舞弊和财务造假。审计过程中,应当严格执行准则要求,实施恰当的审计程序,确保获取充分适当的审计证据以支撑审计结论和意见。
会计师事务所利用专家工作成果或外部评估机构结果并不能免除注册会计师审计责任,因此,应准确评价专家的工作是否足以实现审计目的,确保获取的审计证据充分、适当。会计师事务所应准确分析评估机构采用的评估方法及模型、重要假设、关键参数的恰当性,有效识别、评估和应对因舞弊导致的财务报表重大错报风险。
会计师事务所应当严守执业准则和职业道德,客观独立发表恰当审计意见,充分揭示金融机构真实风险,有效维护公众利益。会计师事务所审计过程中应准确识别金融机构业务真实性,纠正不规范实施会计准则行为以及利用会计准则调节利润和监管套利行为,不得协助金融机构滥用会计准则,不得协助金融机构掩盖金融风险。
会计师事务所应当根据企业内部控制规范体系和相关执业准则要求,对上市公司财务报告内部控制有效性进行审计,同时关注非财务报告内部控制重大缺陷,提升内部控制审计报告质量。
四
证监会及交易所的监管要求
1
《监管规则适用指引——发行类第3号》
2023年2月17日,中国证监会发布了《监管规则适用指引——发行类第3号》。该指引整理发行监管综合类业务相关的通知、监管问答共计12项文件,形成了6项规定。主要内容包括保荐机构管理层签字责任、更换中介机构、联合保荐、会后事项等程序性、综合性监管要求等。自公布之日起施行。
2
《监管规则适用指引——发行类第4号》
2023年2月17日,中国证监会发布了《监管规则适用指引——发行类第4号》。该指引整理首发业务若干问题解答、监管问答共计9项文件,形成了20项规定。主要内容包括《首发业务若干问题解答(2020年6月修订)》的17项具体要求,以及根据发行监管问答整理出募集资金、承诺事项、中小商业银行审核等3项监管要求。自公布之日起施行。
3
《监管规则适用指引——发行类第5号》
2023年2月17日,中国证监会发布了《监管规则适用指引——发行类第5号》。该指引主要内容来自主板的首发业务若干问题解答、科创板和创业板相关审核问答等现行法规文件,聚焦首发企业具有共性的财务会计问题,包括增资或转让股份形成的股份支付、应收款项减值等;结合审核实践,对具体内容进行更新调整,例如,针对部分发行人日常经营活动高度依赖信息系统的情形,新增“5-14 信息系统专项核查”。自公布之日起施行。
4
《监管规则适用指引——发行类第6号》
2023年2月17日,中国证监会发布了《监管规则适用指引——发行类第6号》。该指引共13条,包括同业竞争、关联交易、承诺事项、土地问题、诉讼仲裁、对外担保、募集资金使用符合产业政策、募投项目实施方式、向特定对象发行股票认购对象及资金来源、股东大会决议有效期、股份质押、募集资金投向 PPP 项目等的核查和信息披露要求。自公布之日起施行。
5
《监管规则适用指引——发行类第7号》
2023年2月17日,中国证监会发布了《监管规则适用指引——发行类第7号》。该指引共 12 条,包括类金融业务、按章程规定分红、重大资产重组后申报时点、募集资金投向、募投项目预计效益披露、前次募集资金使用、跨年审核和发行、收购资产信息披露、资产评估、商誉减值、会后事项报送等的监管要求、关注事项和信息披露要求。自公布之日起施行。
6
《监管规则适用指引——审计类第2号》
2023年8月23日,中国证监会发布了《监管规则适用指引——审计类第2号》。该指引按照风险导向审计全流程,对注册会计师在风险评估、控制测试和实质性程序中保持职业怀疑进行规范指导,并进一步对函证、分析程序、存货审计、检查、期后事项、延伸检查这 6 个实质性程序的关键环节进行细化规定。结合近年来资本市场收入造假和审计失败的典型案件,剖析总结收入舞弊风险迹象和造假手段,系统性梳理提出注册会计师在收入审计中未能保持职业怀疑的各种异常情形和常见问题,并针对性提出收入审计实务操作中的具体执业要求,提供了更为明细的操作指引。
1、
风险评估

2、
控制测试

3、
实质性程序
(1)函证

(2)分析程序

(3)存货审计

(4)检查

(5)期后事项

(6) 延伸检查

7
《监管规则适用指引——发行类第9号:研发人员及研发投入》
2023年11月24日,证监会发布了《监管规则适用指引——发行类第9号:研发人员及研发投入》,对研发人员和研发投入信息披露和中介机构核查工作进行了规范。主要包括五部分,第一部分为研发人员的认定,规定了研发人员定义、主要范围、非全时研发人员认定、研发人员聘用形式等内容;第二部分为研发投入认定,规定了研发投入计算口径,以及研发人员职工薪酬、共用资源费用、国拨研发项目支出、受托研发支出等计入研发投入的要求;第三部分为相关内控要求,规定了发行人应制定并严格执行研发相关内控制度;第四部分为核查要求,规定了中介机构在发行人研发活动和研发人员认定、研发投入计算口径、研发投入归集、研发相关内控制度方面的核查要求;第五部分为信息披露,规定了发行人应在招股说明书披露的相关内容。
《适用指引9号》指出,研发人员指直接从事研发活动的人员以及与研发活动密切相关的管理人员和直接服务人员。不得将与研发活动无直接关系的人员,如从事后勤服务的文秘、前台、餐饮、安保等人员,认定为研发人员。对于既从事研发活动又从事非研发活动的人员,当期研发工时占比低于50%的,原则上不应认定为研发人员。劳务派遣人员原则上不能认定为研发人员。
研发投入的归集和计算应当以相关资源实际投入研发活动为前提。发行人存在非全时研发人员的,应能够清晰统计相关人员从事不同职能的工时情况。发行人将股份支付费用计入研发支出的,应具有明确合理的依据,不存在利用股份支付调节研发投入指标的情形。发行人从政府取得的经济资源适用《企业会计准则第16号——政府补助》的,如发行人采用净额法核算政府补助,在计算研发投入指标时,可以按照总额法做相应调整。原则上研发过程中产出的产品或副产品,其成本不得计入研发投入。
8
《2022年度证券审计市场分析报告》
2023年9月5日,证监会发布《2022年度证券审计市场分析报告》,内容主要包括从事证券服务业务会计师事务所基本情况,2022年度证券审计市场情况,2022年度审计报告分析以及证券市场审计执业问题等。
证券市场审计执业中,财务舞弊审计相关问题包括:未充分识别应对收入相关舞弊风险,未充分应对利用资产减值等会计估计操纵利润相关舞弊风险,未充分应对低估负债及成本费用的舞弊风险;独立性相关问题包括:在审计客户中拥有经济利益,约定或有收费条款,项目签字会计师未进行实质性轮换,为审计客户提供存在独立性冲突的咨询业务;内部控制审计问题包括:未能充分识别内部控制存在的缺陷,未能恰当执行内部控制相关审计程序,未能准确认定内部控制缺陷的影响程度;非标报告相关问题包括:未恰当考虑持续经营事项,未审慎评估错报的广泛性,未审慎判断上期非标事项对本期审计意见的影响;其他问题还包括:重大非常规交易会计处理问题,利用专家工作相关问题,信息系统审计相关问题等。

此外,证监会于2023年3月17日发布了《关于2022年首发企业现场检查有关情况的通报》。证监会2022年全年共完成对28家首发申请企业的检查及处理工作,发现发行人存在的主要问题有信息披露不完整或不准确、内部控制制度执行有效性不足、会计处理不恰当等,中介机构存在的主要问题有核查程序不到位、工作底稿记录不规范等。
9
上海交易所会计监管动态
上交所于2023年度发布了5期会计监管动态。针对年报审计风险及审计机构涉及违规情形,主要提示如下:

10
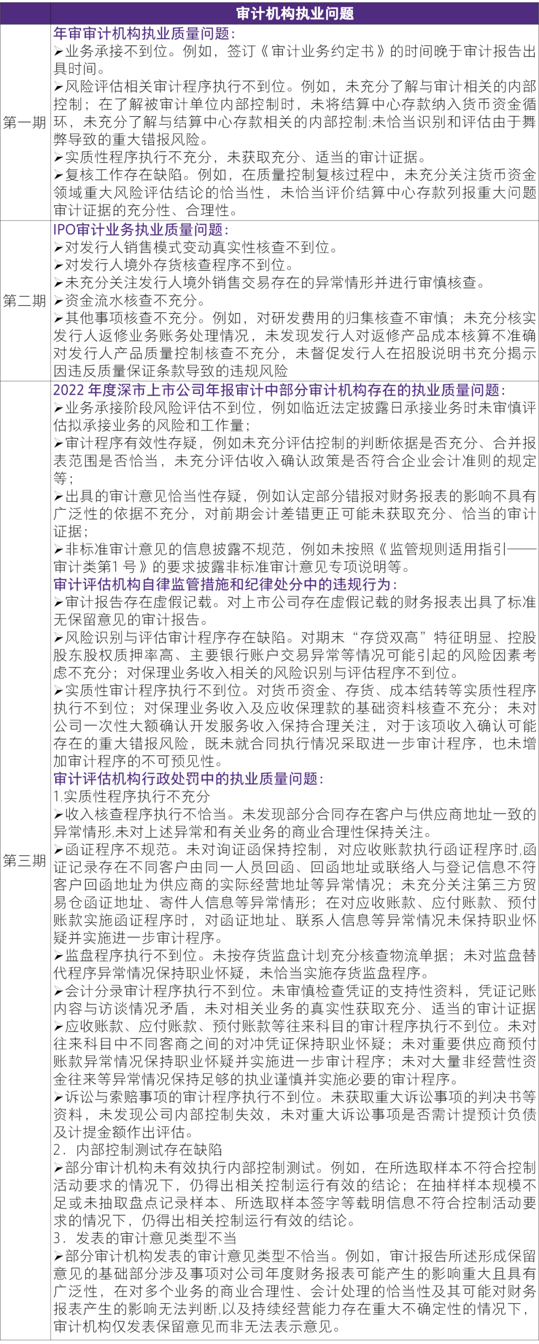
深圳交易所会计监管动态
深圳交易所于2023年度发布了3期会计监管动态。针对审计机构执业质量问题主要提示如下:

11
北京交易所会计监管动态
北京交易所于2023年度发布了3期会计监管动态。针对审计机构执业质量问题主要提示如下:

12
《会计师事务所从事证券服务业务合规手册(2023年)》
2023年9月15日,证监会发布《会计师事务所从事证券服务业务合规手册(2023年)》,介绍了证券市场监管总体原则、证券审计市场监管框架、从事证券服务业务的特别规定、从事证券服务业务对质量管理体系建设的特殊要求、会计师事务所法律责任,以及相关监管案例。
近年来,证监会坚持“建制度、不干预、零容忍”的方针,不断加大监督检查和稽查执法力度,从严打击审计违法违规行为,净化证券审计市场生态。2020年,证监会共对6家会计师事务所及其注册会计师进行了6家次、12人次的行政处罚,对34家会计师事务所及其注册会计师采取了114家次、510人次的行政监管措施;2021年度,证监会共对10家会计师事务所及其注册会计师进行了15家次、33人次的行政处罚,对33家会计师事务所及其注册会计师采取了83家次、198人次的行政监管措施;2022年度,证监会共对16家会计师事务所及其注册会计师进行了21家次、51人次的行政处罚,对37家会计师事务所及其注册会计师采取了95家次、260人次的行政监管措施。
