引言

一、系统集成合同履约成本概述
根据《企业会计准则第14号-收入》(财会〔2017〕22号)的规定,企业为履行合同可能会发生各种成本,企业应当对这些成本进行分析,属于其他企业会计准则(例如,《企业会计准则第1号-存货》《企业会计准则第4号-固定资产》以及《企业会计准则第6号-无形资产》等)规范范围的,应当按照相关企业会计准则进行会计处理;不属于其他企业会计准则规范范围且同时满足下列条件的,应当作为合同履约成本确认为一项资产:
(1)该成本与一份当前或预期取得的合同直接相关。预期取得的合同应当是企业能够明确识别的合同。与合同直接相关的成本包括直接人工(例如,支付给直接为客户提供所承诺服务的人员的工资、奖金等)、直接材料(例如,为履行合同耗用的材料、零件等)、制造费用(或类似费用,例如,组织和管理相关生产、施工、服务等活动发生的费用,包括管理人员的职工薪酬、固定资产折旧费及修理费、物料消耗、水电费、办公费、差旅费、保险费等)、明确由客户承担的成本以及仅因该合同而发生的其他成本(如支付给分包商的成本等)。
(2)该成本增加了企业未来用于履行(包括持续履行)履约义务的资源。
(3)该成本预期能够收回。
对于系统集成业务而言,期末合同履约成本的余额列报在存货中,代表正在实施的项目中已经发生、但相关业务尚未满足收入确认条件的合同履约成本,其构成与主营业务成本相同,主要包括外采软硬件、技术服务、人工成本及项目实施过程中的其他相关成本。因系统集成业务大部分项目在客户最终验收后一次性结转营业成本,在业务规模持续上升的情况下,发行人存在预收款及存货余额均较高的情况。

二、审核关注要点及核查思路
会计师在审计过程中应重点核查各期末存货余额较大的项目,同时关注存货余额或类别变动的原因、是否存在异常的情形、跌价准备计提是否充分,期末存货真实性等。具体包括以下方面:
(一)存货余额或类别变动的合理性,是否存在异常情形
系统集成项目随着发行人业务市场战略、客户结构调整及特殊项目影响等可能导致期末余额或类别存在波动异常的情况。审核过程中重点关注期末余额与合同约定、实际进度及在手订单的匹配情况;对异常项目对应的项目是否存在应结转未结转成本的情况;存货周转率与同行业可比公司对比是否存在重大异常等(结合业务类型、收入确认政策、项目规模及客户类型等)。
(二)存货库龄、亏损合同情况,跌价准备计提是否充分
存货库龄是项目实际执行周期的体现,审核重点关注库龄较长的未验收项目是否存在应结转成本未结转情形,库龄与合同约定执行周期、实际执行周期与相关业务正常周期对比是否存在重大差异等。
亏损合同是指履行合同义务不可避免会发生的成本超过预期经济利益的合同,包括各期已完结及待执行的亏损合同。审核关注亏损项目是否存在减值迹象,跌价准备计提是否充分。
(三)发出商品的核查
系统集成业务的发出商品为项目采购的软硬件材料,一般由供应商直接将货物发往客户项目现场。系统集成项目存货审核重点关注发行人存货管理内部控制的规范性,发出商品的真实性及中介机构的核查情况。

三、主要核查程序
基于以上分析,主要核查程序参考如下:
(1)了解和评估企业存货核算相关的内部控制,测试其内部控制执行的有效性;
(2)获取企业报告期内存货的入库明细,检查各期主要项目的入库的原始单据,核查企业存货入库的及时性和完整性;
(3)获取企业报告期各期末存货明细表,按业务类型统计各类业务项目成本的构成,了解报告期内企业存货余额波动的驱动因素,并评估企业存货余额是否与项目进度匹配,是否存在未及时结转成本的情形;
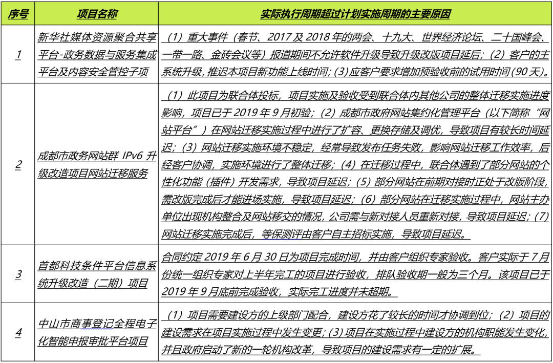
(4)获取主要项目实施起始时间、预计验收时间、实际完工验收时间、计划实施周期、实际实施周期等,检查主要项目与收入确认相关的支持性文件,包括中标文件、销售合同及验收报告等,了解并核查合同履行时间;
(5)访谈业务负责人,了解项目实际实施周期超过计划实施周期的原因;访谈财务负责人,了解相关项目的成本控制措施和执行情况;结合合同及相关支持性文件,分析期末存货余额合理性,判断项目发生减值的可能性;
(6)对企业申报期末的存货执行监盘程序(如适用),复核企业存货盘点表;对未实施监盘程序的存货,执行向客户询证存货以及检查采购合同和到货签/验收单、技术服务结算资料等替代程序;
(7)对交易金额重大的客户进行函证,确认项目情况。向客户函证应收账款余额及收入金额时,询证函上列示该客户正在执行以及在本期已执行完成的所有项目合同金额、项目进度等情况,通过客户对项目情况的确认核实存货是否存在;
(8)获取企业报告期各期人工工时表和分配计算表,检查计入各项目的人工成本的准确性;
(9)对企业主要存货项目的期后验收单(如有)及结算资料进行检查,并与对应销售合同及出库记录进行核对,核实期后结转金额准确性及完整性;
(10)计算企业报告期各期末存货跌价比,并与可比公司进行对比,详细了解差异原因及其合理性;
(11)检查在实施项目存货跌价准备的计提政策是否符合会计准则规定。获取项目采购合同及销售合同,复核存货减值测试表,检查在实施项目的预计收入、结存存货、预计成本、销售费用及税费的匹配情况,分析发行人存货跌价准备计提政策是否适当,计提是否充分。

四、实务案例
案例1:山大地纬
请发行人结合主要在手订单对应存货的库龄情况披露2019年6月末存货是否存在大额长期挂账未结转销售的情况、存货对应各项目合同约定实施周期与实际执行周期是否存在差异,进而说明发行人2019年6月末存货减值准备计提是否充分。请保荐机构、会计师核查并发表明确意见。
1、请发行人结合主要在手订单对应存货的库龄情况披露2019年6月末存货是否存在大额长期挂账未结转销售的情况、存货对应各项目合同约定实施周期与实际执行周期是否存在差异
2019年6月末主要存货项目情况
公司2019年6月末前十大存货项目(按项目存货余额排序)情况如下:


天职国际会计师事务所
行业专家委员会
莫伟 周睿 袁刚 乐路萍 熊赓
