为深入贯彻党的二十大和二十届三中全会精神,落实党中央、国务院关于深化税收征管改革、健全税收征管法律体系的重大决策部署,按照十四届全国人大常委会立法规划部署,税务总局会同财政部在深入调研、广泛听取意见建议基础上,研究形成《中华人民共和国税收征收管理法(修订征求意见稿)》,现向社会公开征求意见。公众可在2025年4月27日前,通过以下途径和方式提出意见:
1.登录国家税务总局网站(网址:https://www.chinatax.gov.cn),在首页主菜单“互动交流—意见征集”栏目;或者中华人民共和国财政部网站(网址:http://www.mof.gov.cn),在《财政法规管理系统》(网址:http://fgk.mof.gov.cn)提出意见。
2.通过信函方式将意见寄至:北京市西城区枣林前街68号国家税务总局征管和科技发展司(邮政编码100053);或者北京市西城区三里河南三巷3号财政部税政司(邮政编码100820),并请在信封上注明“中华人民共和国税收征收管理法修订征求意见”字样。
附件:1.《中华人民共和国税收征收管理法(修订征求意见稿)》对照表
2.关于《中华人民共和国税收征收管理法(修订征求意见稿)》的说明
国家税务总局 财政部
2025年3月28日
附件1
中华人民共和国税收征收管理法修订征求意见稿
(条文中黑体字部分为新增内容、阴影部分为删除内容)























































附件2
关于《中华人民共和国税收征收管理法
(修订征求意见稿)》的说明
为深入贯彻党的二十大和二十届三中全会精神,落实党中央、国务院关于深化税收征管改革、健全税收征管法律体系的重大决策部署,按照十四届全国人大常委会立法规划部署,税务总局会同财政部在深入调研、广泛听取意见建议基础上,研究形成《中华人民共和国税收征收管理法(修订征求意见稿)》(以下简称《征求意见稿》),并向社会公开征求意见。现将有关情况说明如下:
一、修订的必要性
税收征管法作为调整税收征纳行为的重要基础法律,是发挥税收职能作用的重要法制保障。现行税收征管法于1993年实施,2001年全面修订,2013年、2015年配合商事制度改革对个别条文进行了修正,对加强税收征收管理、保障国家税收收入、维护纳税人合法权益、促进经济和社会发展发挥了积极作用。
党的十八大以来,党中央、国务院高度重视税收征管工作,作出一系列重要部署。党的二十大和二十届三中全会对新时期税收工作提出新要求,明确深化税收征管改革。2021年初中办、国办印发的《关于进一步深化税收征管改革的意见》中明确着力建设智慧税务,深入推进精确执法、精细服务、精准监管、精诚共治。随着经济社会快速发展,新业态新模式不断涌现,以及法治建设和财税体制改革深入推进,现行税收征管法有些条款未及时修订,有些条款未及时补充,与征管实践不适应的问题逐渐显现,亟需修订。
为适应新形势下的税收征管改革实践,《征求意见稿》重点围绕全面贯彻落实习近平新时代中国特色社会主义思想,按照党中央、国务院决策部署,顺应深化税收征管改革需要,巩固和拓展商事制度改革以及税收制度改革成果,并从加强与新修订或出台的相关法律衔接等方面,对现行税收征管法进行修改完善。
二、修订原则
(一)坚持法治与改革相统一。将近年来商事制度改革、税收征管改革发展实践证明的成熟有效的税收征管制度和措施上升为法律,并与进一步深化税收改革的要求相衔接,确保改革在法治轨道上向前推进。
(二)坚持守正与创新相统一。既保留经过多年实践检验行之有效的征管制度,又增加适应数字经济发展的创新规定,在保持现行税收征管法基本架构的基础上,突出问题导向、目标导向,对相关条款进行修改、补充、删减。
(三)坚持保护纳税人合法权益与规范税务执法相统一。更加注重强化保障纳税人合法权益,优化营商环境,同时,优化税务执法方式,严格规范税务机关、税务人员的执法行为,体现良法善治。
三、修订的主要内容
《征求意见稿》共106条,章节设置保持现行税收征管法基本架构,新增16条、删除4条、修改69条。主要修改内容如下:
(一)关于总则
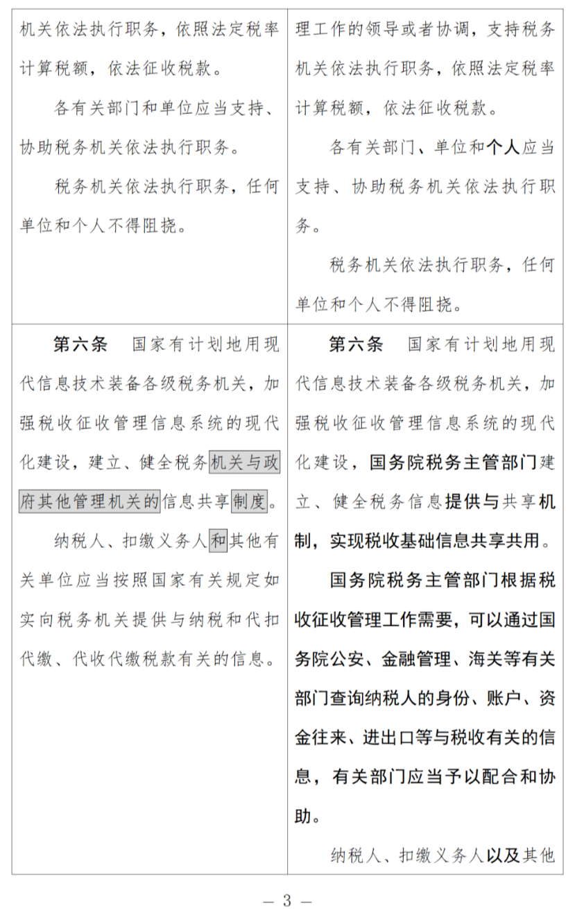
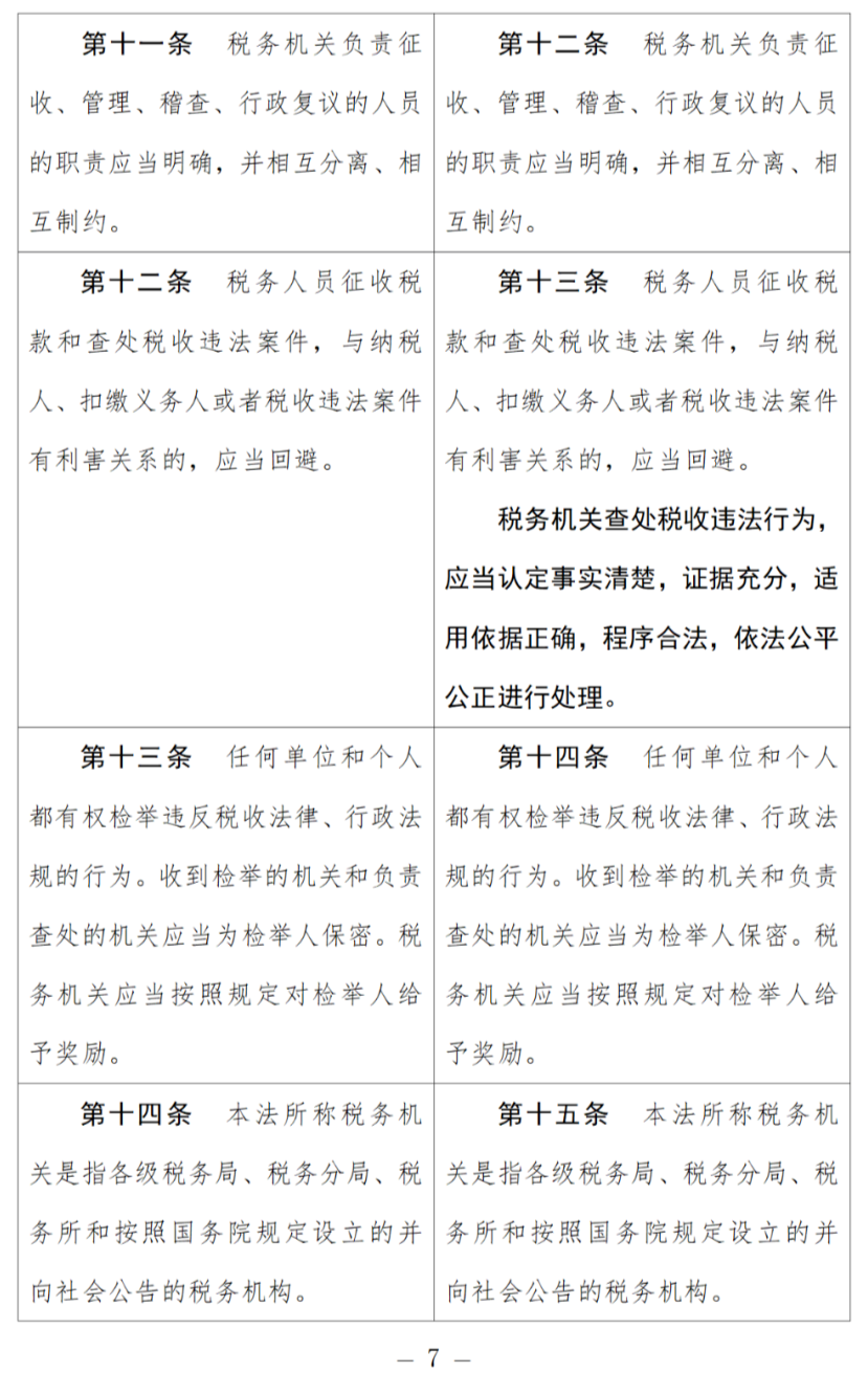
1.统一规范税收执法,规定国务院税务主管部门应当依法加强区域间税收执法的统一性和规范性,推进严格规范公正文明执法,明确税务机关依法查处税收违法行为要求。(第五条、第十三条)
2.依法保障必要涉税信息获取,建立国务院部门间涉税信息查询机制,同时明确税务机关对获取信息的保密义务。(第六条)
3.对建立健全税收诚信体系,促进税法遵从,为诚实守信纳税人给予办税便利等方面提出要求。(第七条)
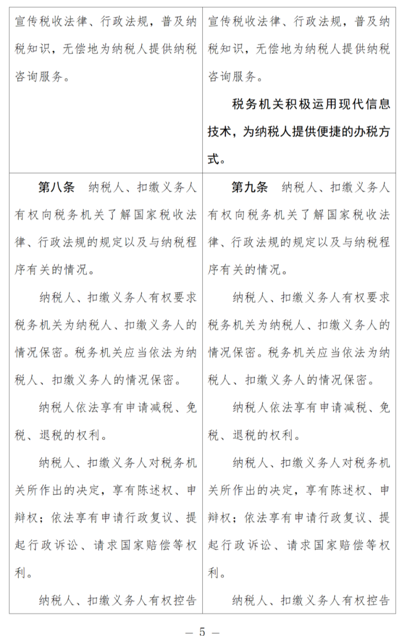
4.对税务机关积极运用现代信息技术,为纳税人提供便捷办税方式提出要求。(第八条)
(二)关于税务管理
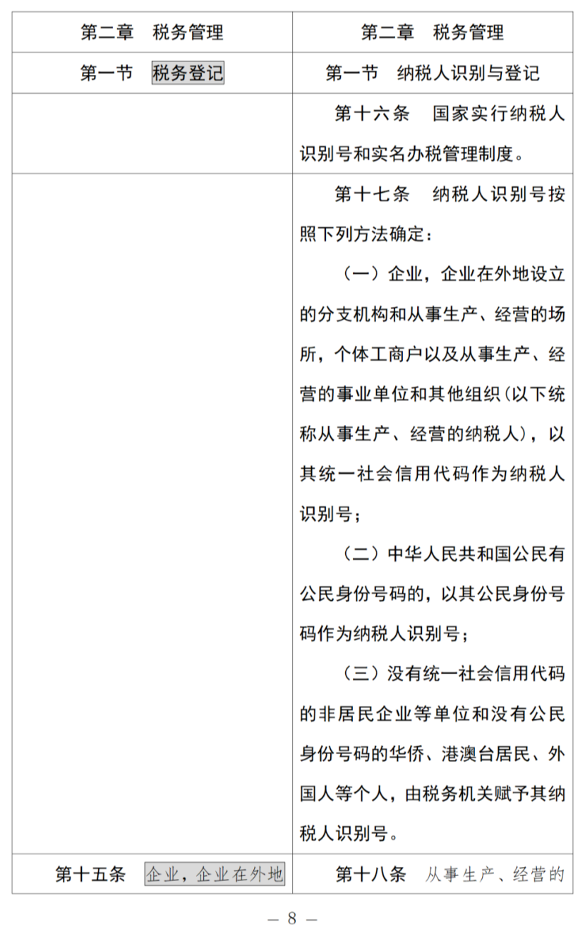
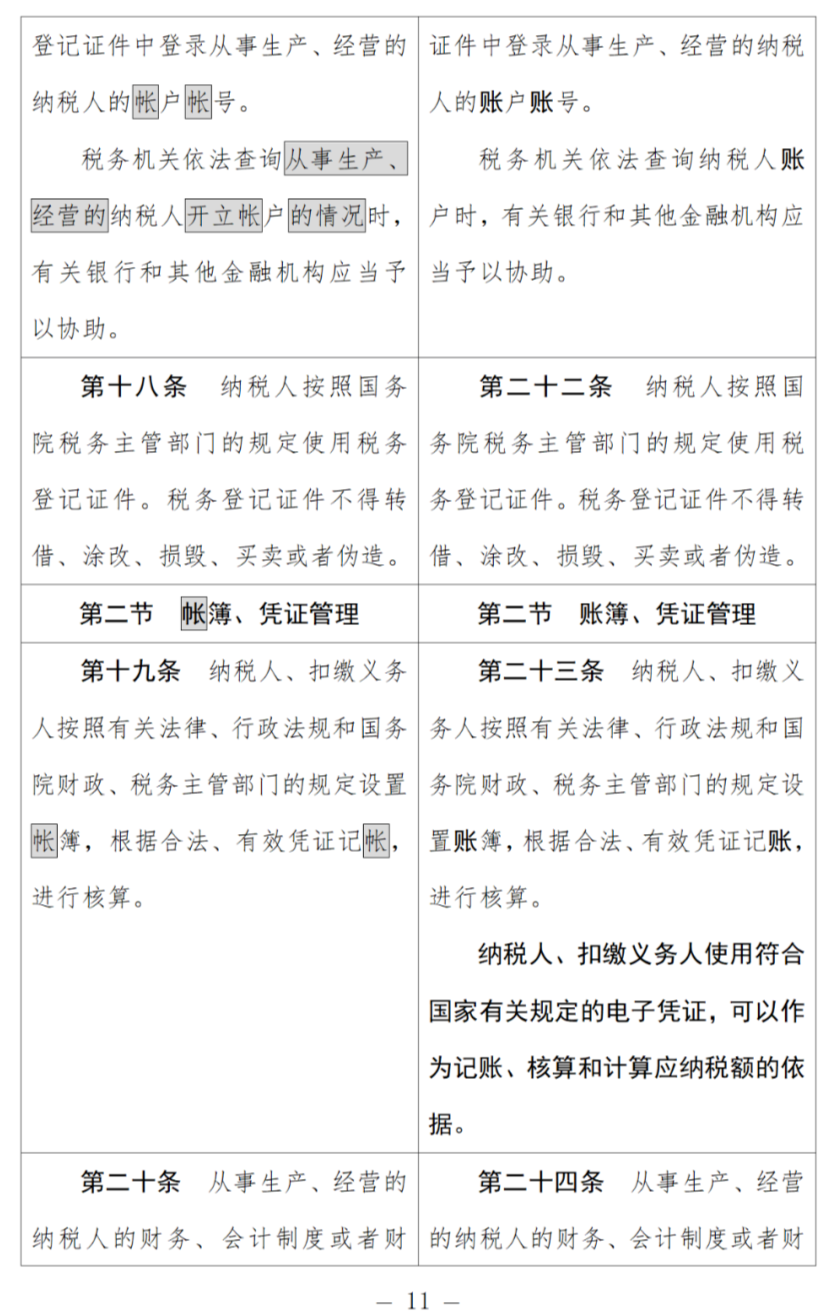
1.明确国家实行纳税人识别号和实名办税管理制度,规定纳税人识别号确定方法。(第十六条、第十七条)
2.巩固商事登记制度改革成果,优化税务登记办理程序,纳税人办理设立登记后,无需另行办理税务登记;登记机关应当告知纳税人依法如实办理纳税申报义务,并将办理设立、变更、注销、吊销、撤销等信息与税务机关实时共享;税务机关与有关部门实时共享能够取得的资料、信息,不得要求纳税人、扣缴义务人重复提供。(第十八条、第二十条)
3.适应全面数字化电子发票改革,明确符合国家有关规定的电子凭证,可以作为记账、核算和计算应纳税额的依据;纳税人、扣缴义务人按规定报送的电子资料,与纸质资料具有同等法律效力。(第二十三条、第三十条)
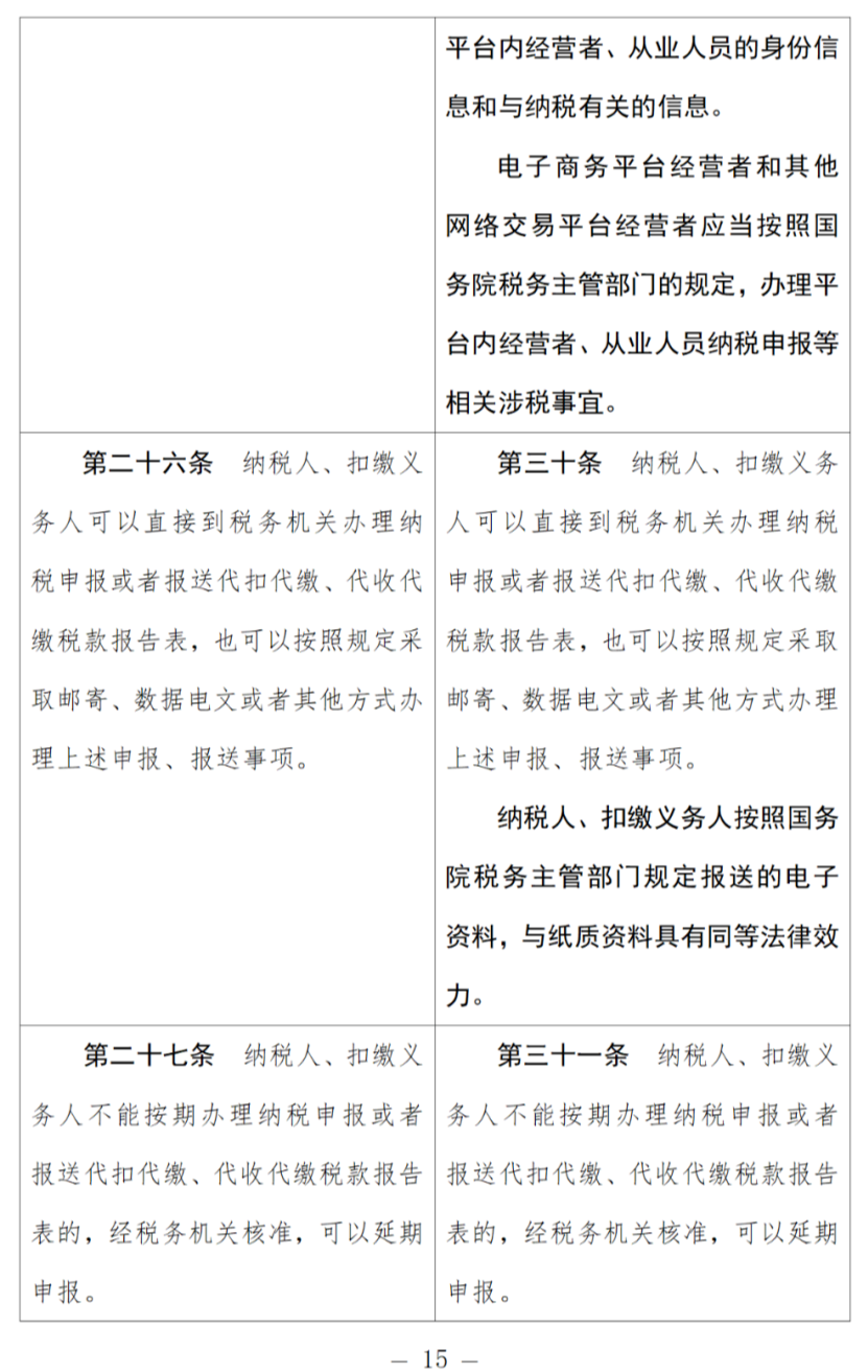
4.健全平台经济常态化监管制度,规定电子商务平台经营者、其他网络交易平台经营者应当按规定报送平台内经营者、从业人员的身份信息和与纳税有关的信息,按规定办理其纳税申报等相关涉税事宜。(第二十九条)
(三)关于税款征收
1.与预算法衔接,规定地方各级人民政府、各级人民政府相关部门、单位和个人不得向税务机关下达税收收入指标。(第三十六条)
2.对税务机关运用涉税大数据进行风险分析,评估应纳税额,实施应对措施进行明确和规范。(第三十八条)
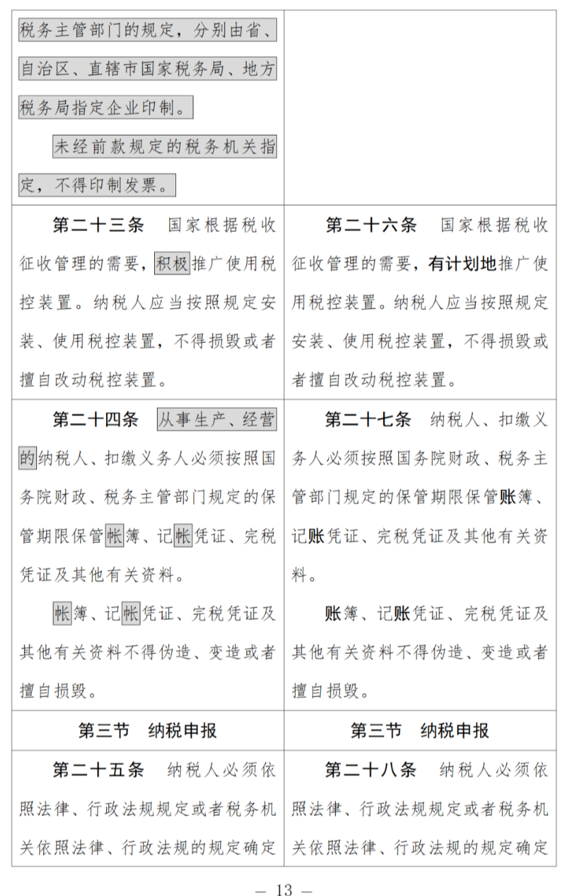
3.规范核定征收,明确税务机关应当引导纳税人依法建账核算,建立全国统一的核定征收制度。(第三十九条)
4.调整关联交易适用范围,由企业间扩大至企业与企业、企业与自然人、自然人与自然人之间,并增加一般反避税条款。(第四十条)
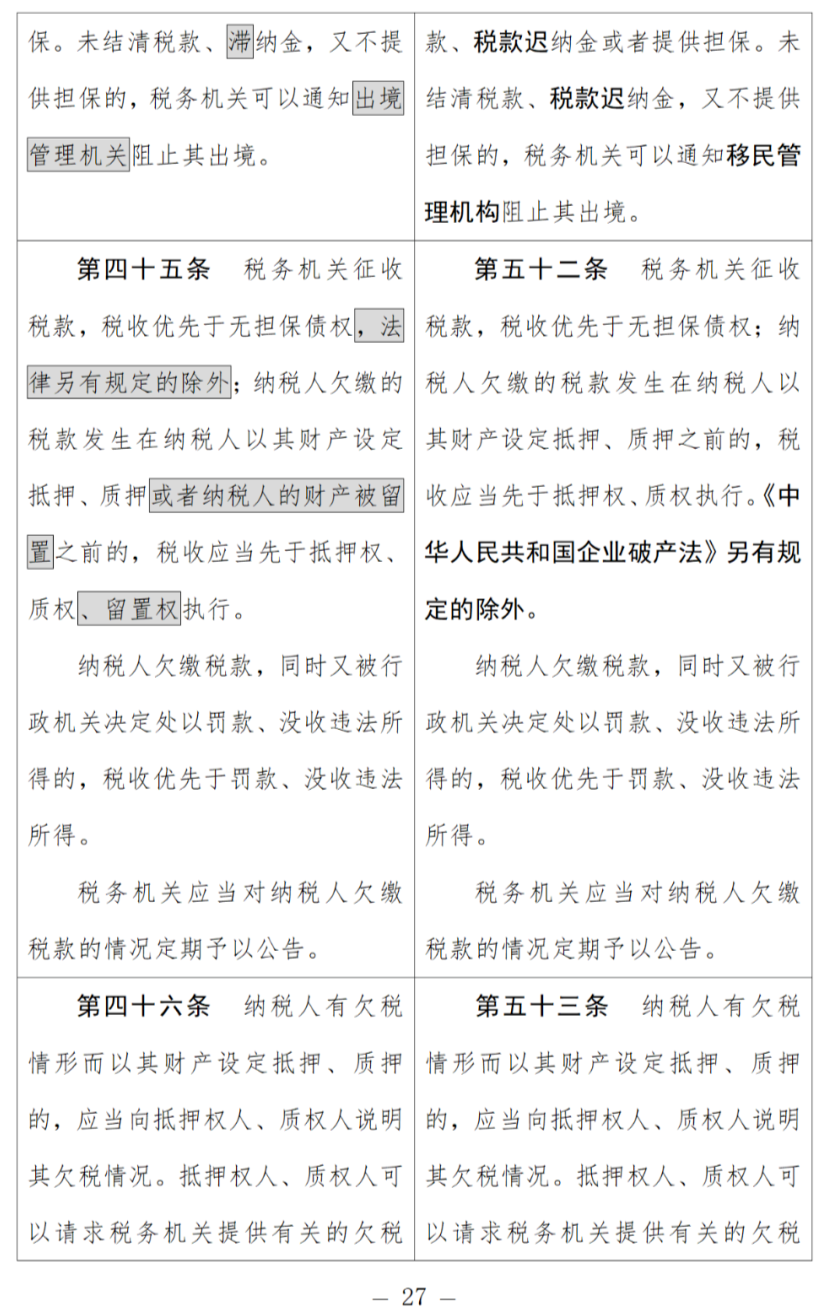
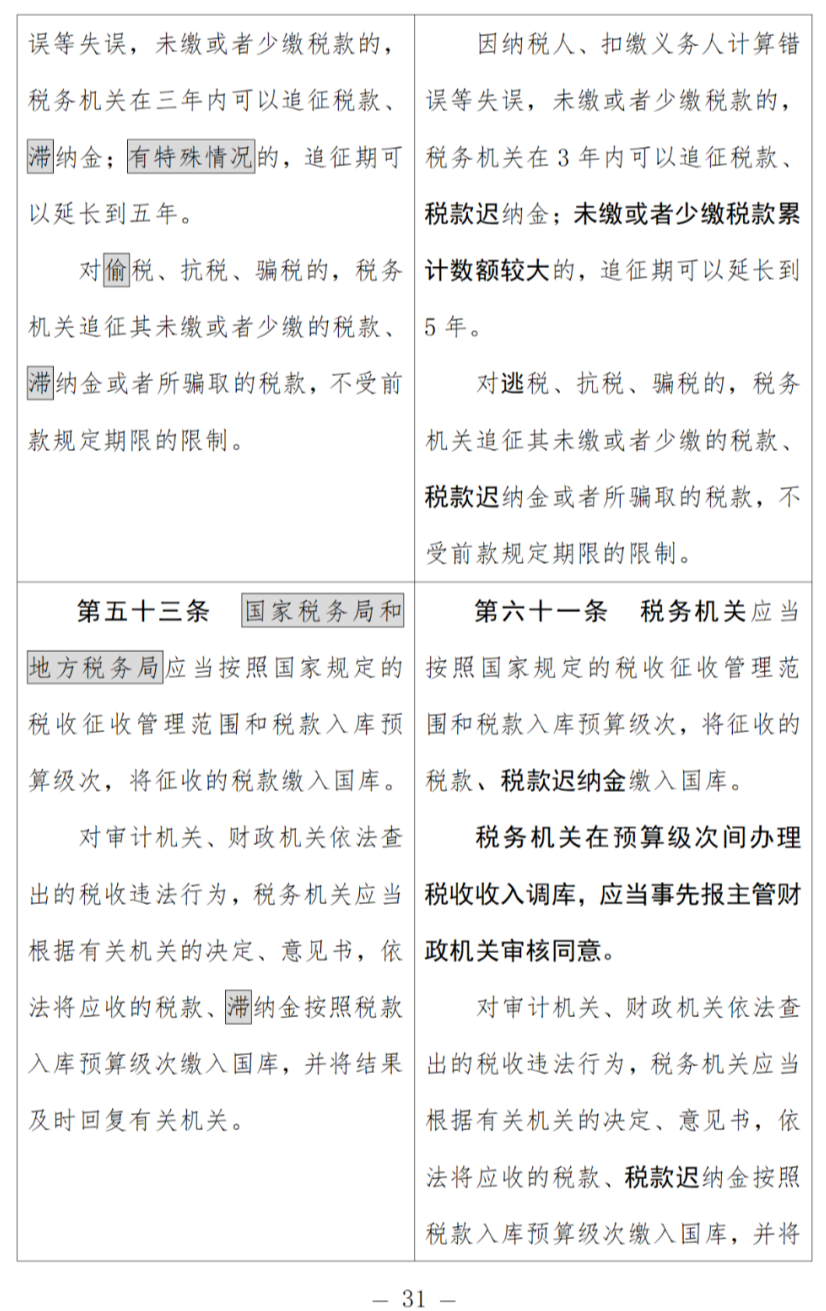
5.因与行政强制法中的“滞纳金”法律性质不同,将税收征管法的“滞纳金”修改为“税款迟纳金”;新增不予或者免予加收税款迟纳金的规定。(第四十一条、第四十二条)
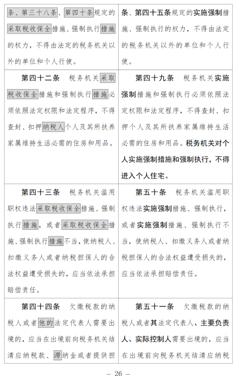
6.适应新形势新变化,将汇款和非银行支付机构支付账户余额纳入行政强制范围;明确可以对欠税自然人财产实施行政强制,但需履行更为严格的审批程序,同时规定税务机关对个人实施行政强制,不得进入个人住宅。(第四十三条、第四十五条、第四十九条)
7.为保障国家税收安全,将欠税纳税人的主要负责人、实际控制人纳入阻止出境的适用范围;规定特定情形下,税务机关可以向出资人追缴纳税人欠缴的税款、税款迟纳金;明确税务机关不予退还纳税人为获取融资、公司上市、增加业绩、取得资格资质等目的而多申报缴纳的税款。(第五十一条、第五十六条、第五十九条)
8.与民法典、企业破产法衔接,完善税收优先权条款,删除税收优先于留置权的规定,同时明确企业进入破产程序后,税收债权按照企业破产法有关规定受偿。(第五十二条)
(四)关于税务检查
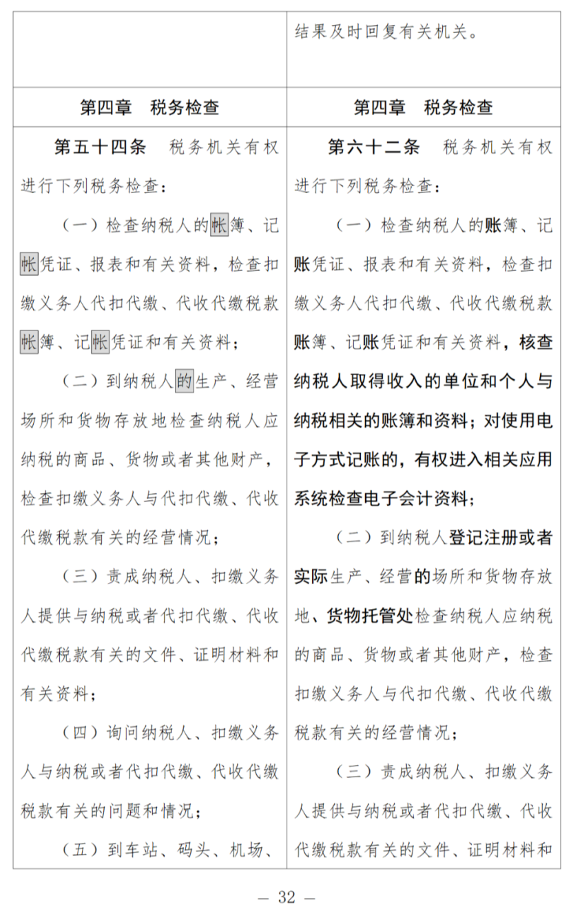
1.完善税务检查措施,明确税务机关可以核查纳税人的支付方相关账簿、资料,通知平台经营者、电子支付服务提供者提供与纳税相关情况,复制纳税人的财产登记信息和身份信息,同时将纳税人登记注册地、货物托管处、相关物流企业、汇款和证券交易结算资金账户、非银行支付机构的支付账户等纳入税务检查范围;明确其他当事人接受税务检查的义务。(第六十二条、第六十四条)
2.增加证据先行登记保存和电子数据取证规定,完善证据证明标准,对税务机关收集的证据,当事人明确表示认可的,可以认定该证据的证明效力;当事人否认的,应当充分举证。(第六十六条)
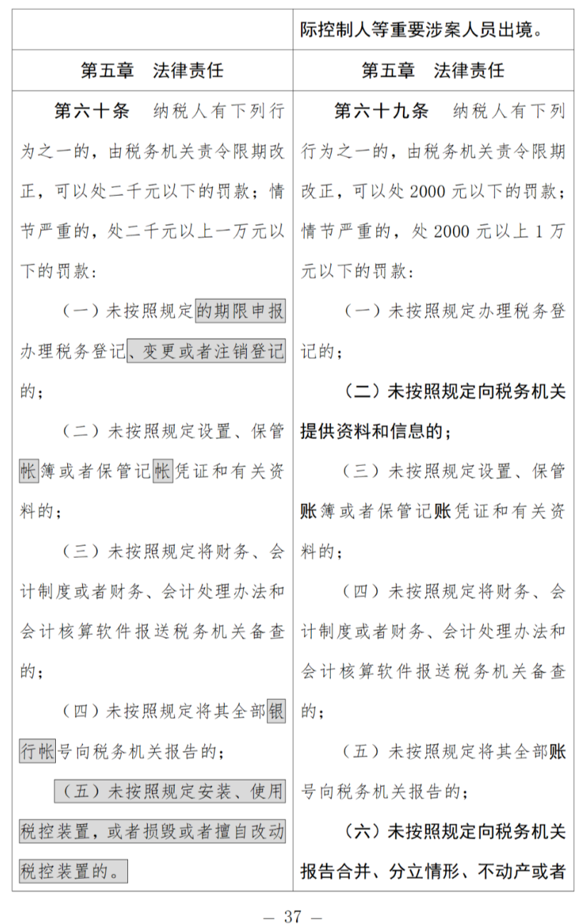
3.规定税务机关查处涉嫌重大税收违法案件时,经批准可以通知移民管理机构阻止重要涉案人员出境。(第六十八条)
(五)关于法律责任
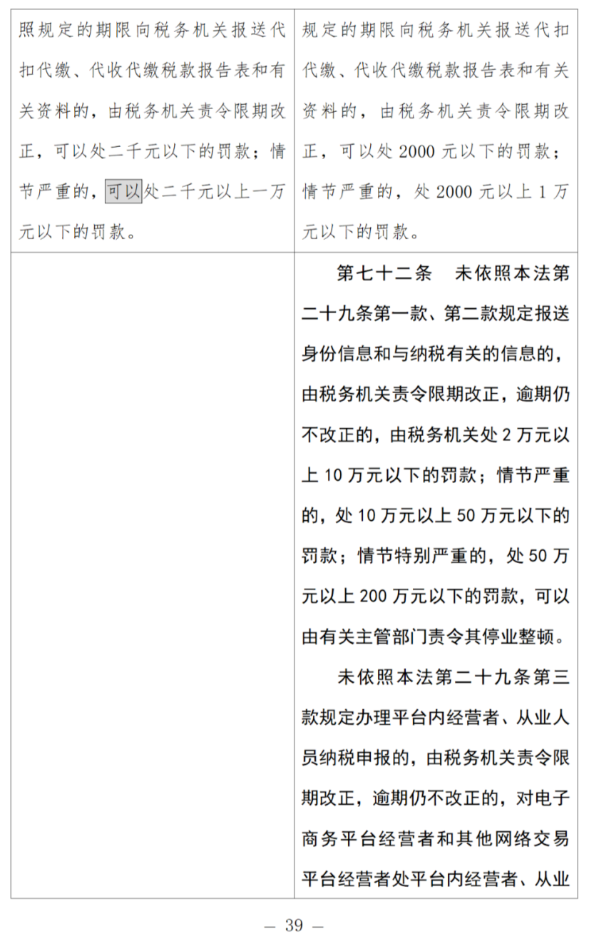
1.新增部分违法行为法律责任,明确纳税人未按照规定提供资料和信息,未报告合并、分立以及不动产或大额资产处分,违反实名办税规定,扣缴义务人拒绝为纳税人办理专项附加扣除,互联网平台企业未履行报送身份信息和与纳税有关的信息、为平台内经营者、从业人员办理纳税申报义务,非银行支付机构不履行义务对应的法律责任。(第六十九条、第七十条、第七十二条、第八十六条)
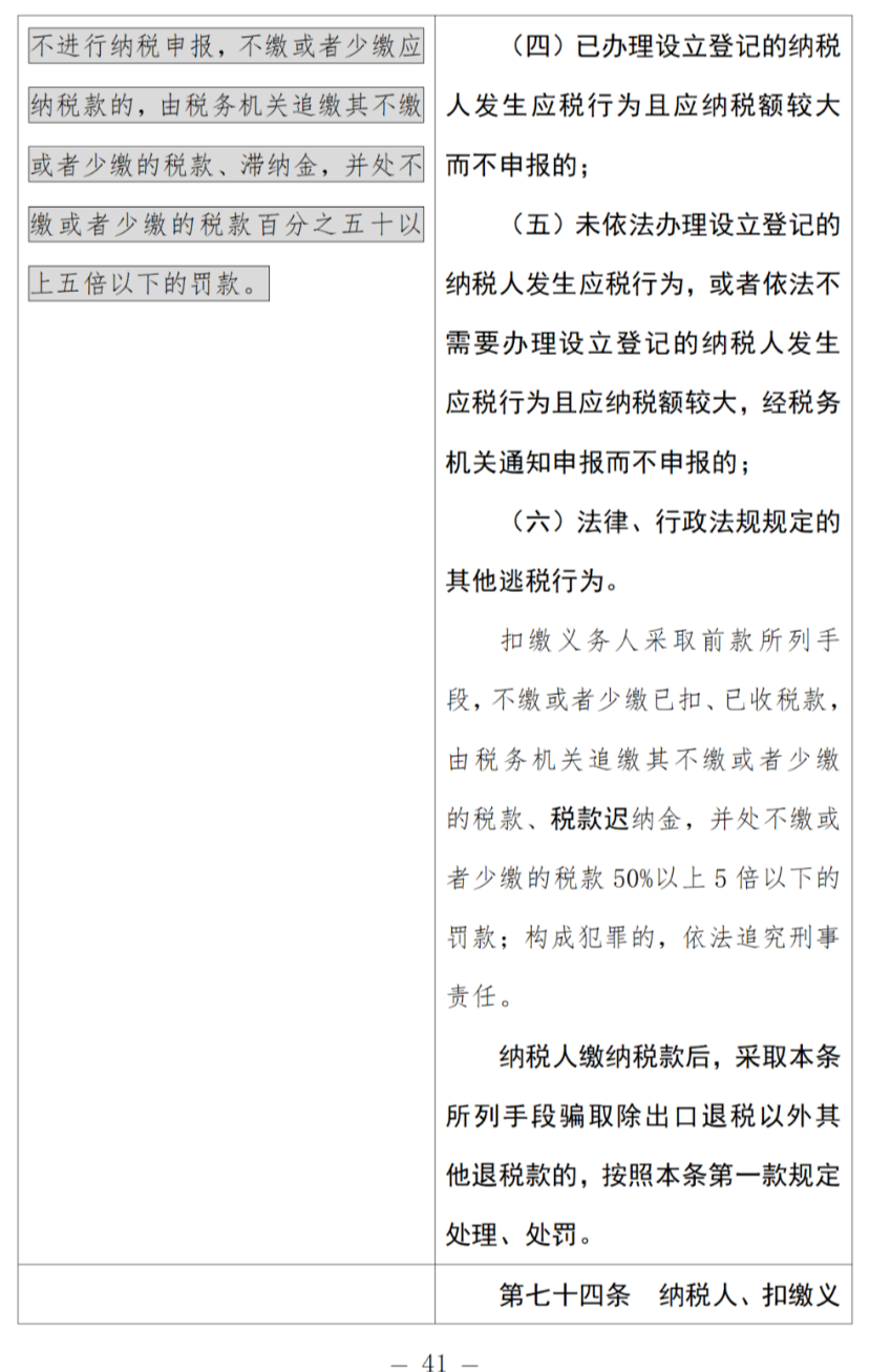
2.与刑法修正案(七)衔接,将“偷税”修改为“逃税”,并列举了虚假纳税申报和不申报的具体情形。(第七十三条)
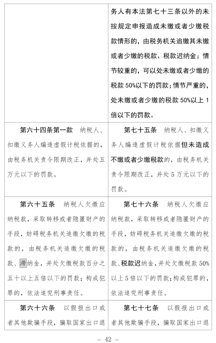
3.明确逃税以外的未按规定申报造成未缴或者少缴税款应承担的法律责任,并根据情节设置不同的法律后果,仅对情节较重或严重的情况设定了处罚。(第七十四条)
4.提高虚开发票、损毁税控装置等违法行为处罚上限,并明确为虚开发票非法提供帮助应承担的法律责任。(第八十二条、第八十三条)
5.增加为纳税人、扣缴义务人非法提供方便,或者共同实施税收违法行为导致税款流失应承担的法律责任。(第八十四条)
6.对纳税人、扣缴义务人和其他当事人主动纠正税收违法行为或者配合税务机关查处税收违法行为的,可以视情节从轻、减轻或者不予行政处罚。(第八十七条)
7.完善税务机关侵权赔偿责任,规定对查封、扣押个人及其所扶养家属维持生活必需的住房和用品,致使行政相对人合法权益遭受损失的,应当依法承担赔偿责任。(第九十三条)
8.取消行政复议“清税前置”的要求,将“清税前置”要求从行政复议转移至行政诉讼,当事人同税务机关在纳税上发生争议时,可以直接申请行政复议,不再要求先缴纳税款或者提供担保。(第一百零一条)
(六)关于附则
1.规范涉税专业服务机构发展,明确国家鼓励涉税专业服务机构依法开展税务代理业务,税务机关应当加强对涉税专业服务机构和个人从事涉税专业服务的监管。(第一百零二条)
2.规定税务机关依照有关税收的条约、协定等应当收集的信息,有关单位和个人应当配合提供;依照条约、协定取得的信息,经税务机关审核确认可以作为确定纳税人应纳税额的依据。(第一百零四条、第一百零五条)
此外,《征求意见稿》还作了其他文字修改。
转自:言税
