2025年7月23日,财政部会计司发布《2024年度企业会计准则实施情况分析报告》(以下简称分析报告),该报告包括2024年各地财政厅(局)、财政部各地监管局、各地注册会计师协会提交的本地区企业会计准则执行情况、上市公司2024年公开披露的年报分析工作以及2024年有关监管部门反映的会计准则实施监管问题,在上述工作基础上,财政部会计司组织专门力量开展了进一步汇总分析,通过系统梳理、总结、提炼准则实施情况与执行问题,研究形成《分析报告》。
该报告关注了多项准则实施重点,共涉及33个具体问题。本文分为上下两期,本期为下期,主要介绍收入、租赁、股份支付、政府补助以及递延所得税等15个具体准则实施问题。

五
收入准则相关实施问题。

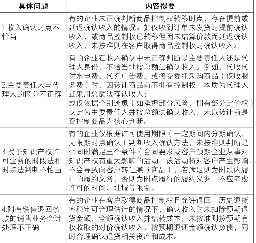
1.收入确认时点不恰当。
有的企业未恰当判断商品控制权转移时点,存在提前或延迟确认收入的情况。例如,有的企业在仅收到客户订单但尚未发货、商品控制权尚未转移的情况下,提前确认收入;有的企业向客户销售商品,相关商品的控制权已经转移给客户,但企业仅以未结算价款为由未及时确认收入,而是在后续实际结算时确认收入。
根据收入准则等有关规定,企业应当在履行了合同中的履约义务,即在客户取得相关商品控制权时确认收入。企业应当根据合同条款和业务实际情况,按照收入准则规定并结合商品控制权转移的有关迹象,恰当判断商品控制权转移的时点,并在此基础上确认收入。
致同提示
1、根据《企业会计准则第14号——收入》,当企业与客户之间的合同同时满足下列条件时,企业应当在客户取得相关商品控制权时确认收入:(一)合同各方已批准该合同并承诺将履行各自义务;(二)该合同明确了合同各方与所转让商品或提供劳务(以下简称“转让商品”)相关的权利和义务;(三)该合同有明确的与所转让商品相关的支付条款;(四)该合同具有商业实质,即履行该合同将改变企业未来现金流量的风险、时间分布或金额;(五)企业因向客户转让商品而有权取得的对价很可能收回。
2、根据《企业会计准则应用指南汇编2024》“第十五章收入”规定,“②售后代管商品安排。售后代管商品是指根据企业与客户签订的合同,已经就销售的商品向客户收款或取得了收款权利,但是直到在未来某一时点将该商品交付给客户之前,仍然继续持有该商品实物的安排。……在售后代管商品安排下,除了应当考虑客户是否取得商品控制权的迹象之外,还应当同时满足下列四项条件,才表明客户取得了该商品的控制权:一是该安排必须具有商业实质,例如,该安排是应客户的要求而订立的;二是属于客户的商品必须能够单独识别,例如,将属于客户的商品单独存放在指定地点;三是该商品可以随时交付给客户;四是企业不能自行使用该商品或将该商品提供给其他客户。实务中,越是通用的、可以和其他商品互相替换的商品,越有可能难以满足上述条件。”
3、财政部等四部委发布的《关于严格执行企业会计准则切实做好企业2024年年报工作的通知》指出,“关于时段法和时点法。企业应当对收入确认采用时段法还是时点法进行判断。企业不得通过随意调整收入确认方法提早、推迟确认收入或平滑收入。对于在某一时段内履行的履约义务,企业应当判断是否能合理确定合同履约进度,并考虑商品或服务(以下简称商品)的性质,采用产出法或投入法中适合的方法确定履约进度。对于在某一时点履行的履约义务,企业应当准确判断客户取得相关商品控制权的时点。其中,涉及客户初验、终验等环节的,企业应当结合验收程序内容、实质要求情况以及相关商品的定制化程度等情况,综合判断有关商品的控制权转移给客户的时点,不应仅基于初验、终验等环节简单认定控制权转移时点;对于采用售后代管、附担保回购条件、附有销售退回条款的销售等特殊安排,企业应当结合经济实质进行判断和会计处理。”
2.主要责任人与代理人的区分不正确。
有的企业在收入确认中未能正确判断其从事交易时的身份是主要责任人还是代理人,从而不恰当地按照总额法确认收入。例如,有的企业代收水电费、代充广告费等,在向客户转让商品前并不拥有商品控制权,其本质属于代收代付性质,却采用总额法确认收入;有的企业接受委托采购商品,向委托方收取采购金额一定比例的服务费,由供应商直接向委托方交付货物,自身不承担存货风险,无权决定商品价格,也不承担向委托方转让商品的主要责任,在向委托方转让商品前不拥有商品控制权,其本质属于中介服务,却采用总额法确认收入;有的企业未综合判断在向客户转让商品前是否拥有对该商品的控制权,而仅以承担一定的仓储风险、退货风险,或仅拥有部分定价权等个别迹象为由,认定自身是主要责任人,采用总额法确认收入。
根据收入准则等有关规定,企业应当根据其在向客户转让商品前是否拥有对该商品的控制权,来判断其从事交易时的身份是主要责任人还是代理人。企业在向客户转让商品前能够控制该商品的,该企业为主要责任人,应当按照已收或应收对价总额确认收入;否则,该企业为代理人,应当按照预期有权收取的佣金或手续费的金额确认收入,该金额应当按照已收或应收对价总额扣除应支付给其他相关方的价款后的净额,或者按照既定的佣金金额或比例等确定。企业应当严格按照收入准则规定,以在特定商品转让给客户之前是否能够控制该商品为核心原则,综合考虑相关商品的性质、合同条款约定、与控制权相关的迹象(包括但不限于企业承担向客户转让商品的主要责任、企业在转让商品之前或之后承担了该商品的存货风险、企业有权自主决定所交易商品的价格等)以及其他具体情况,正确判断其从事交易时的身份是主要责任人还是代理人。
致同提示
1、《企业会计准则第14号——收入》第三十四条规定,企业应当根据其在向客户转让商品前是否拥有对该商品的控制权,来判断其从事交易时的身份是主要责任人还是代理人。企业在向客户转让商品前能够控制该商品的,该企业为主要责任人,应当按照已收或应收对价总额确认收入;否则,该企业为代理人。

在具体判断向客户转让商品前是否拥有对该商品的控制权时,企业不应仅局限于合同的法律形式,而应当综合考虑所有相关事实和情况,这些事实和情况包括:

2、财政部等四部委发布的《关于严格执行企业会计准则切实做好企业2024年年报工作的通知》指出,企业应当根据其在向客户转让商品之前是否拥有对该商品的控制权,来判断其从事交易时的身份是主要责任人还是代理人,相应采用总额法或净额法确认收入。部分行业如贸易、百货、电商、来料加工、广告营销、互联网平台等应对此予以特别关注,企业应当结合销售业务的商业模式等相关事实和情况进行判断和会计处理。通过“空转”、“走单”等方式开展的虚假贸易业务不符合收入准则总额法的确认条件。
3、相关案例可参考财政部《收入准则应用案例——主要责任人和代理人的判断》、《企业会计准则实施典型案例集》案例3-6 以购销合同方式进行委托加工的收入确认、案例3-7 贸易公司采购原材料销售给本集团内成员单位的收入确认、案例3-8 企业通过对代理业务采用总额法虚增收入。
3.授予知识产权许可业务的时段法和时点法判断不恰当。
例如,有的企业将一项知识产权许可授予给被许可方,对该业务确定的收入确认方法为:若授予被许可方在一定期间内使用该知识产权许可,则在授权期间内分期确认收入;若授予被许可方无限期使用该知识产权许可,则在授予给被许可方的时点一次性确认收入。
根据收入准则等有关规定,企业判断向客户授予知识产权许可属于在某一时段内履行的履约义务还是在某一时点履行的履约义务时,应当判断其是否同时满足下列条件:合同要求或客户能够合理预期企业将从事对该项知识产权有重大影响的活动;该活动对客户将产生有利或不利影响;该活动不会导致向客户转让某项商品。如果同时满足上述条件,则应当作为在某一时段内履行的履约义务确认相关收入,否则应当作为在某一时点履行的履约义务确认相关收入。企业不应考虑该许可在时间、地域、排他性以及相关知识产权消耗和使用方面的限制,这是因为这些限制界定了已承诺的许可的属性,并不能界定企业是在某一时点还是在某一时段内履行其履约义务。
致同提示
《企业会计准则应用指南汇编2024》“第十五章 收入”规定,“授予客户的知识产权许可构成单项履约义务的,企业应当根据该履约义务的性质,进一步确定其是在某一时段内履行还是在某一时点履行。企业向客户授予的知识产权许可,同时满足下列三项条件的,应当作为在某一时段内履行的履约义务确认相关收入;否则,应当作为在某一时点履行的履约义务确认相关收入:
(1)合同要求或客户能够合理预期企业将从事对该项知识产权有重大影响的活动。企业向客户授予知识产权许可之后,还可能会从事一些后续活动,例如市场推广、知识产权的继续开发或者能够影响知识产权价值的日常活动等,这些活动可能会在企业与客户的合同中明确约定,也可能是客户基于企业公开宣布的政策、特定声明或者企业以往的习惯做法而合理预期企业将会从事这些活动。如果企业和客户之间约定共享该知识产权的经济利益(例如,企业收取的特许权使用费基于客户的销售情况确定),虽然并非决定性因素,但是这可能表明客户能够合理预期企业将从事对该项知识产权有重大影响的活动。
企业从事的活动存在下列情况之一的,将会对该项知识产权有重大影响:一是这些活动预期将显著改变该项知识产权的形式(如知识产权的设计、内容)或者功能(如执行某任务的能力);二是客户从该项知识产权中获益的能力在很大程度上来源于或者取决于这些活动,即,这些活动会改变该项知识产权的价值,例如企业授权客户使用其品牌,客户从该品牌获得的利益价值取决于企业为维护或提升其品牌价值而持续从事的活动。当该项知识产权具有重大的独立功能,且该项知识产权绝大部分的经济利益来源于该项功能时,客户从该项知识产权中获得的利益可能不受企业从事的相关活动的重大影响,除非这些活动显著改变了该项知识产权的形式或者功能。具有重大独立功能的知识产权主要包括软件、生物合成物或药物配方以及已完成的媒体内容(例如电影、电视节目以及音乐录音)版权等。
(2)该活动对客户将产生有利或不利影响。企业从事的这些后续活动将直接导致相关知识产权许可对客户产生影响,且这种影响既包括有利影响,也包括不利影响。如果企业从事的后续活动并不影响授予客户的知识产权许可,那么企业的后续活动只是在改变其自己拥有的资产。虽然这些活动可能影响企业提供未来知识产权许可的能力,但将不会影响客户已控制或使用的内容。
(3)该活动不会导致向客户转让某项商品。企业向客户授予知识产权许可,并承诺从事与该许可相关的某些后续活动时,如果这些活动本身构成了单项履约义务,那么企业在评估授予知识产权许可是否属于在某一时段履行的履约义务时应当不予考虑。”
“授予知识产权许可不属于在某一时段内履行的履约义务的,应当作为在某一时点履行的履约义务,在履行该履约义务时确认收入。在客户能够使用某项知识产权许可并开始从中获利之前,企业不能对此类知识产权许可确认收入。例如,企业授权客户在一定期间内使用软件,但是,在企业向客户提供该软件的密钥之前,客户都无法使用该软件,因此,企业在向客户提供该密钥之前虽然客户已经得到授权,但也不应确认收入。”
4.附有销售退回条款的销售业务会计处理不正确。
例如,有的企业将商品转让给客户,在客户取得商品控制权之后,仍允许客户退回商品,且历史退货率相对稳定,根据历史经验能够对退货率进行合理估计,但企业在确认收入时并未扣除预期后续发生销售退回的金额,而是全额确认收入,并将发出存货的账面价值全额结转营业成本。根据收入准则等有关规定,对于附有销售退回条款的销售,企业应当在客户取得相关商品控制权时,按照因向客户转让商品而预期有权收取的对价金额(即不包含预期因销售退回将退还的金额)确认收入,按照预期因销售退回将退还的金额确认负债;同时,按照预期将退回商品转让时的账面价值,扣除收回该商品预计发生的成本(包括退回商品的价值减损)后的余额,确认为一项资产,按照所转让商品转让时的账面价值,扣除上述资产成本的净额结转成本。
致同提示
实务中,有的公司日常销售退换货频繁,在商品销售时即全额确认收入,并在收到退货时根据退货金额冲减当期收入。公司应充分分析日常销售频繁退换货的原因,结合相关事实和情况,严格按照附销售退回条款的商品销售相关原则进行会计处理。公司应合理判断商品控制权转移的时点,在控制权实际转移时,按照扣除预期后续发生销售退回金额后的对价确认收入,并将预期因销售退回将退还的金额确认为负债。
六
租赁准则相关实施问题。

1.承租人使用权资产和租赁负债确认不正确。
例如,有的承租人企业将符合租赁定义且不属于短期租赁和低价值资产租赁的车位、土地、房屋等租赁的租金在支付时一次性计入当期损益,或将其计入长期待摊费用,未按规定确认使用权资产和租赁负债;有的承租人企业在选择不对“门店租赁+装修服务”合同中包含的租赁部分与非租赁部分(即装修服务)进行分拆的情况下,将租赁支出与装修支出全部计入当期损益,未确认相关使用权资产和租赁负债;有的企业对低价值资产租赁的判断理解不到位,对应当确认使用权资产和租赁负债的租赁应用简化处理。
根据租赁准则等有关规定,承租人在合同开始日,应当评估合同是否为租赁或者包含租赁;合同中同时包含租赁和非租赁部分的,承租人应当将租赁和非租赁部分进行分拆;承租人选择不分拆的,应当将各租赁部分及与其相关的非租赁部分分别合并为租赁进行会计处理。在租赁期开始日,承租人应当对租赁(应用简化处理的短期租赁和低价值资产租赁除外)确认使用权资产和租赁负债。短期租赁是指在租赁期开始日,租赁期不超过12个月的租赁;低价值资产租赁是指单项租赁资产为全新资产时价值较低的租赁;承租人在判断是否是低价值资产租赁时,应当基于租赁资产全新状态下的绝对价值进行评估,不受承租人规模、性质等影响,也不应当考虑资产已被使用的年限以及该资产对于承租人或相关租赁交易的重要性。企业应当按照准则规定,正确识别租赁合同及合同包含的租赁部分、确定是否进行分拆并判断是否符合应用简化处理的条件,在此基础上正确确认相关使用权资产和租赁负债。
致同提示
1、关于租赁的分拆
根据《企业会计准则应用指南汇编2024》“第二十一章租赁”,合同中同时包含租赁和非租赁部分的,承租人和出租人应当按照本章的规定将租赁和非租赁部分进行分拆(承租人按照本章的规定选择不分拆的除外)。分拆后,各租赁部分应当分别按照本章进行会计处理,非租赁部分应当按照其他相关章进行会计处理。

2、关于短期租赁
财政部自2021年陆续发布了《租赁准则实施问答》,关于短期租赁的相关规定汇总如下:

注:应当基于所有相关事实和情况判断可强制执行合同的期间以及是否存在实质续租、终止等选择权以合理确定租赁期。如果历史上承租人与出租人之间存在逐年续签的惯例,或者承租人与出租人互为关联方,尤其应当谨慎确定租赁期。
3、关于低价值租赁
(1)单项、全新资产、不存在高度依赖或关联:根据《企业会计准则应用指南汇编2024》“第二十一章租赁”,低价值资产租赁,是指单项租赁资产为全新资产时价值较低的租赁。
承租人在判断是否是低价值资产租赁时,应基于租赁资产全新状态下的绝对价值进行评估,不受承租人规模、性质等影响,也不应考虑资产已被使用的年限以及该资产对于承租人或相关租赁交易的重要性。同时,低价值资产租赁还应当符合下列规定:承租人可从单独使用该资产或将其与易于获得的其他资源一起使用中获利,且该资产与合同中的其他资产不存在高度依赖或高度关联关系。
常见的低价值资产包括平板电脑、普通办公家具、电话等小型资产。
(2)与资产的绝对价值有关,根据《企业会计准则应用指南汇编2024》“第二十一章租赁”【例21-46】,通常情况下,符合低价值资产租赁的资产全新状态下的绝对价值应低于人民币40,000.00元。
2.出租人对转租赁分类不正确。
例如,有的企业在转租赁的租赁期限已覆盖原租赁(非短期租赁)全部剩余期限、实质上已转移与转租使用权资产有关的几乎全部风险和报酬的情况下,仍将转租赁分类为经营租赁。
根据租赁准则等有关规定,转租出租人应当基于原租赁产生的使用权资产,而不是原租赁的标的资产,对转租赁进行分类。但原租赁为短期租赁且转租出租人进行简化处理的,转租出租人应当将该转租赁分类为经营租赁。在上述情形中,转租赁实质上已转移与转租使用权资产有关的几乎全部风险和报酬,企业应将其分类为融资租赁。
致同提示
1、根据《企业会计准则应用指南汇编2024》“第二十一章租赁”相关规定,在对转租赁进行分类时,转租出租人应基于原租赁中产生的使用权资产,而不是租赁资产(如作为租赁对象的不动产或设备)进行分类。如,原房屋建筑使用权50年,公司作为签署了5年期的承租合同,同时进行转租,转租期5年,在判断转租赁分类时,应从5年使用权资产视角,转租5年分类为融资租赁,而不应从房屋建筑使用权50年视角判断转租赁的分类。
2、对于转租赁,企业还应当根据企业会计准则有关规定,结合交易实质判断公司是否取得控制租赁物使用的权利,如果公司实质取得了控制租赁物使用的权利,则应当按照租赁准则,将原租赁和转租赁作为两项交易单独处理,分别适用承租人和出租人会计处理规定;否则,应当按照收入准则进行会计处理。
3、相关案例可参考财政部《企业会计准则实施典型案例集》案例5-2转租赁的分类
3.出租人经营租赁的租金收入确认不恰当。
例如,有的出租人企业在经营租赁合同约定的每期租金金额不同或存在免租期的情况下,直接按照承租人应付租金的日期及合同约定的每期租金确认租金收入,造成各期间租金收入确认不恰当。
根据租赁准则等有关规定,在租赁期内各个期间,出租人应当采用直线法或其他系统合理的方法,将经营租赁的租赁收款额确认为租金收入;其他系统合理的方法能够更好地反映因使用租赁资产所产生经济利益的消耗模式的,出租人应当采用该方法。企业应当按照准则规定,合理确认各期间的租金收入。
当期损益,同时计提相应的资产减值准备。
致同提示
根据《企业会计准则应用指南汇编2024》“第二十一章租赁”相关规定,租赁期自租赁期开始日起计算。租赁期开始日,是指出租人提供租赁资产使其可供承租人使用的起始日期。如果承租人在租赁协议约定的起租日或租金起付日之前已获得对租赁资产使用权的控制,则表明租赁期已经开始。租赁协议中对起租日或租金支付时间的约定,并不影响租赁期开始日的判断。
例如,在某商铺的租赁合同中,出租人于2X22年1月1日将房屋钥匙交付承租人,承租人在收到钥匙后,就可以自主安排对商铺的装修布置并安排搬迁。合同约定有3个月的免租期,起租日为2X22年4月1日,承租人自起租日开始支付租金。由于承租人自2X22年1月1日起就已拥有对商铺使用权的控制,因此租赁期开始日为2X22年1月1日,即租赁期包含出租人给予承租人的免租期。
七
其他实施问题。

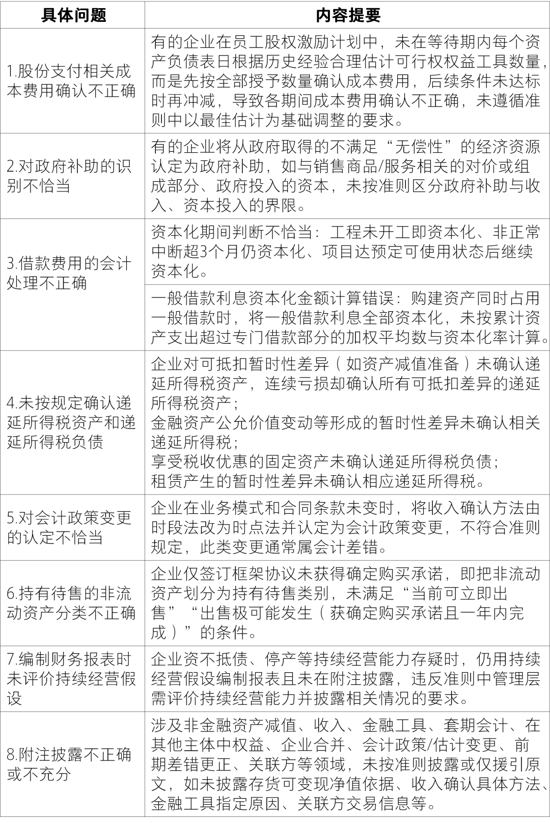
1.股份支付相关成本费用确认不正确。
例如,有的企业实施的员工股权激励计划中,可行权条件包括服务期限条件和收入、利润等业绩条件,但企业未根据历史经验综合考虑各项条件的未来可达成情况并在等待期内的每个资产负债表日对可行权权益工具数量作出合理估计,而是先认为所有可行权条件均能够达到并按照授予的全部权益工具数量计算和确认股份支付相关成本费用,后续在相关条件实际未达到时再冲减前期累计确认的股份支付成本费用,导致各期间股份支付相关成本费用确认不正确。
根据股份支付准则等有关规定,完成等待期内的服务或达到规定业绩条件才可行权的换取职工服务的以权益结算的股份支付,在等待期内的每个资产负债表日,应当以对可行权权益工具数量的最佳估计为基础,按照权益工具授予日的公允价值,将当期取得的服务计入相关成本或费用和资本公积;在资产负债表日,后续信息表明可行权权益工具的数量与以前估计不同的,应当进行调整,并在可行权日调整至实际可行权的权益工具数量。企业应当按照准则规定,正确确认各期间股份支付相关成本费用。
致同提示
实务中除了以达到最低盈利目标或销售目标为条件的股份支付之外,较为常见的是以首次公开募股成功为可行权条件的股份支付,《企业会计准则应用指南汇编2024》“第十二章股份支付”规定,企业应当合理估计未来成功完成首次公开募股的可能性及完成时点,将授予日至该时点的期间作为等待期,并在等待期内每个资产负债表日对预计可行权数量作出估计,确认相应的股权激励费用。等待期内企业估计其成功完成首次公开募股的时点发生变化的,应当根据重估时点确定等待期,截至当期累计应确认的股权激励费用扣减前期累计已确认金额,作为当期应确认的股权激励费用。
2.对政府补助的识别不恰当。
有的企业将从政府取得的不满足“无偿性”特征的经济资源认定为政府补助。例如,有的企业从政府获得的经济资源实质上与其销售商品或提供服务等活动密切相关,且是商品或服务的对价或者是对价的组成部分,企业将其认定为政府补助进行会计处理;有的企业将政府作为投资者向企业投入的资本作为政府补助进行会计处理。
根据政府补助准则等有关规定,政府补助是指企业从政府无偿取得货币性资产或非货币性资产;政府补助必须满足“无偿性”特征,无偿性是指企业取得来源于政府的经济资源,不需要向政府交付商品或服务等对价。企业从政府取得的经济资源,如果与企业销售商品或提供服务等活动密切相关,且是企业商品或服务的对价或者是对价的组成部分,应当适用收入准则等相关规定。同时,政府以投资者身份向企业投入资本,享有相应的所有者权益,政府与企业之间是投资者与被投资者的关系,属于互惠性交易,也不适用政府补助准则。
致同提示
一般情况下,从政府无偿获得的货币性和非货币性资产属于政府补助,但不是所有来源于政府的货币性和非货币性资产都是政府补助,应该具体问题具体分析。例如,有的企业作为政府工程的投资、建设和运营主体,将自政府取得的价款作为政府补助核算。实际上,公司所取得价款是对其所提供项目建设和运营服务的补偿,本质上是政府支付给公司建设和运营工程项目的对价,应确认为收入而非政府补助。
3.借款费用的会计处理不正确。
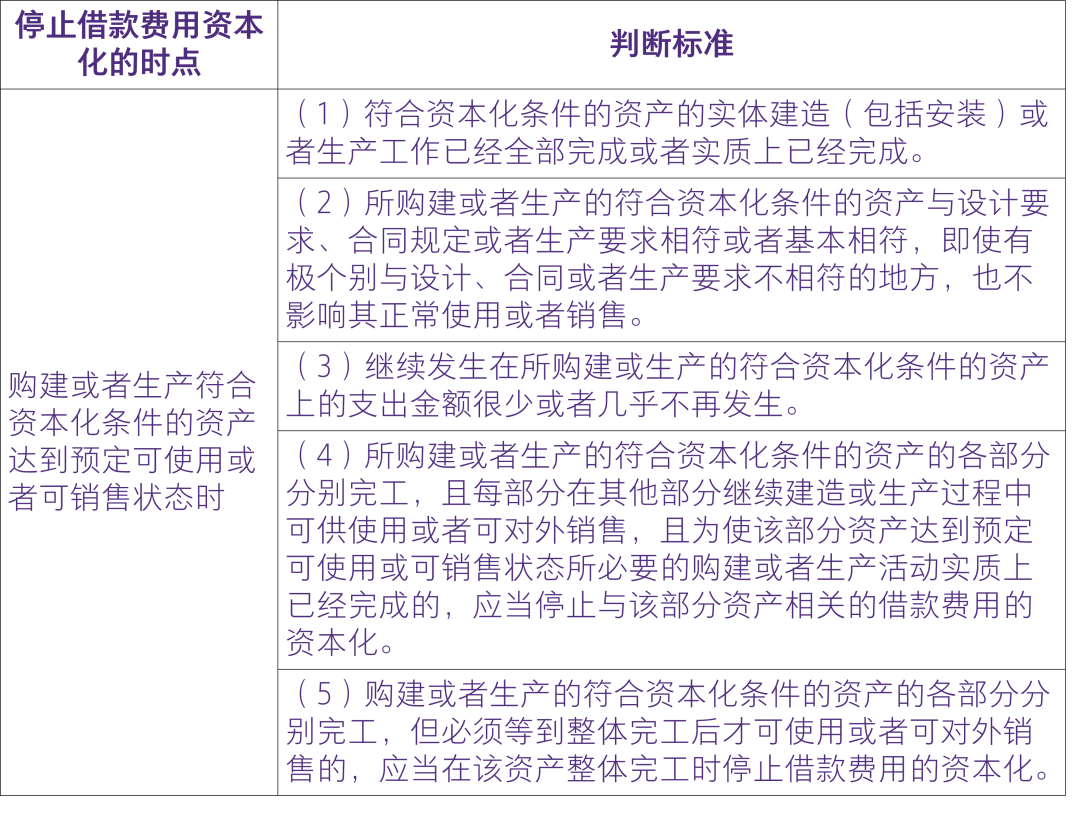
一是对借款费用资本化期间的判断不恰当。有的企业对借款费用资本化期间开始、暂停和停止时点的判断不准确。例如,有的企业在工程建设项目尚未开工、相关建造活动尚未开始的情况下,即提前将相关借款费用予以资本化;有的企业的在建工程项目发生非正常中断,中断时间连续超过3个月,仍将发生的借款费用资本化,未按照准则规定予以暂停;有的企业的工程建设项目已达到预定可使用状态并投入使用,借款费用资本化期间已经结束,仍继续将借款费用予以资本化处理。
根据借款费用准则等有关规定,借款费用资本化期间,是指从借款费用开始资本化时点到停止资本化时点的期间,借款费用暂停资本化的期间不包括在内。资本化期间的确定是借款费用确认和计量的重要前提,借款费用准则对借款费用资本化的开始、暂停和停止时点作出了规定,企业只有对发生在资本化期间内的有关借款费用才能资本化。
致同提示
1、借款费用资本化期间开始
根据《企业会计准则应用指南汇编2024》“第十七章 借款费用”相关规定,借款费用允许开始资本化必须同时满足三个条件,即资产支出已经发生、借款费用已经发生、为使资产达到预定可使用或者可销售状态所必要的购建或者生产活动已经开始。这三个条件中,只要有一个条件不满足,相关借款费用就不能资本化。

2、借款费用暂停资本化的时间
根据《企业会计准则应用指南汇编2024》“第十七章借款费用”相关规定,符合资本化条件的资产在购建或者生产过程中发生非正常中断且中断时间连续超过3个月的,应当暂停借款费用的资本化。中断的原因必须是非正常中断,属于正常中断的,相关借款费用仍可资本化。在实务中,企业应当遵循“实质重于形式”等原则来判断借款费用暂停资本化的时间,如果相关资产购建或者生产的中断时间较长而且满足其他规定条件的,相关借款费用应当暂停资本化。

3、借款费用停止资本化的时点
根据《企业会计准则应用指南汇编2024》“第十七章借款费用”相关规定,购建或者生产符合资本化条件的资产达到预定可使用或者可销售状态时,借款费用应当停止资本化。

二是对一般借款利息费用的资本化金额计算不正确。例如,有的企业为购建或者生产符合资本化条件的资产而借入专门借款,该资产的购建或者生产同时占用了企业的部分一般借款。企业未测算对一般借款的占用金额,即简单地将一般借款发生的利息费用全部予以资本化。
根据借款费用准则等有关规定,为购建或者生产符合资本化条件的资产而占用了一般借款的,企业应当根据累计资产支出超过专门借款部分的资产支出加权平均数乘以所占用一般借款的资本化率,计算确定一般借款应予资本化的利息金额。资本化率应当根据一般借款加权平均利率计算确定。
致同提示
1、借款包括专门借款和一般借款。专门借款是为购建或者生产符合资本化条件的资产而专门借入的款项。专门借款通常应当有明确的用途,即为购建或者生产某项符合资本化条件的资产而专门借入的,并通常应当具有标明该用途的借款合同。一般借款是除专门借款之外的借款,相对于专门借款而言,一般借款在借入时,其用途通常没有特指用于符合资本化条件的资产的购建或者生产。企业占用一般借款资金购建或者生产符合资本化条件的资产时,一般借款的借款费用资本化金额的确定应当与资产支出挂钩。
2、根据《企业会计准则应用指南汇编2024》“第十七章借款费用”相关规定,(1)自行开发建造厂房等建筑物,土地使用权与建筑物应当分别进行会计处理,土地使用权的账面价值不与地上建筑物合并计算其成本,而仍作为无形资产进行会计处理。在该情形下,土地使用权在取得时通常已达到预定可使用状态,土地使用权不满足“符合资本化条件的资产”定义。因此,企业应当以建造支出(包括土地使用权在房屋建造期间计入在建工程的摊销金额)为基础,而不是以土地使用权支出为基础,确定应予资本化的借款费用金额。(2)房地产开发企业,取得的土地使用权用于建造对外出售的房屋建筑物,相关的土地使用权应当计入所建造的房屋建筑物成本。在该情况下,建造的房屋建筑物满足“符合资本化条件的资产”定义。因此,企业应当以包括土地使用权支出的建造成本为基础,确定应予资本化的借款费用金额。

4.未按规定确认递延所得税资产和递延所得税负债。
例如,有的企业预期未来能够取得足够的应纳税所得额用以抵扣可抵扣暂时性差异,但没有对因计提资产减值准备而产生的可抵扣暂时性差异确认递延所得税资产;有的企业在近几年连续亏损、持续经营能力存在重大不确定性的情况下,未对未来是否很可能取得用来抵扣可抵扣暂时性差异的应纳税所得额进行判断,直接将所有可抵扣暂时性差异确认为递延所得税资产;有的企业持有的以公允价值计量的金融资产的公允价值发生变动,相关金融资产的账面价值与计税基础之间形成暂时性差异,但在符合相关确认条件的情况下未按照所得税准则规定确认递延所得税资产或递延所得税负债;有的企业在享受“新购进设备单位价值不超过500万元的,允许一次性计入当期成本费用在计算应纳税所得额时扣除”的税收优惠政策时,未就相关固定资产的暂时性差异确认递延所得税负债;有的承租人企业在租赁期开始日确认使用权资产和租赁负债时,对于产生的等额应纳税暂时性差异和可抵扣暂时性差异,未分别确认相应的递延所得税负债和递延所得税资产。根据所得税准则等有关规定,存在应纳税暂时性差异或可抵扣暂时性差异的,企业通常应当按要求确认递延所得税负债或递延所得税资产(后者的确认应当以很可能取得用来抵扣可抵扣暂时性差异的应纳税所得额为限),除非满足准则规定的不确认递延所得税负债或递延所得税资产的特殊情况。企业应当在相关交易发生时,判断是否形成递延所得税负债或者递延所得税资产,并进行正确的确认和计量。对于不是企业合并、交易发生时既不影响会计利润也不影响应纳税所得额(或可抵扣亏损)、且初始确认的资产和负债导致产生等额应纳税暂时性差异和可抵扣暂时性差异的单项交易(包括承租人在租赁期开始日初始确认租赁负债并计入使用权资产的租赁交易等),不适用关于豁免初始确认递延所得税负债和递延所得税资产的规定。
致同提示
实务中,关于未按规定确认递延所得税资产和递延所得税负债还包括:

5.对会计政策变更的认定不恰当。
例如,有的企业在业务模式和合同条款等未发生变化的情况下,将某业务的收入确认方法由时段法改为时点法,并将其认定为会计政策变更。
根据会计政策、会计估计变更和差错更正准则等有关规定,会计政策是指企业在会计确认、计量和报告中所采用的原则、基础和会计处理方法。收入准则中对企业采用时段法或时点法确认收入的条件作出了明确规定,企业根据业务实质作出判断的结果应当是唯一的,即采用时段法或时点法两种方法之一确认收入。企业在业务模式和合同条款等未发生变化的情况下,收入确认采用时段法还是时点法同样不应发生变化。如果企业改变了收入确认方法,通常表明企业的会计处理可能存在差错,而非会计政策变更。
致同提示
会计政策变更,是指企业对相同的交易或者事项由原来采用的会计政策改用另一会计政策的行为。前期差错,是指由于没有运用或错误运用下列两种信息,而对前期财务报表造成省略或错报:(1)编报前期财务报表时预期能够取得并加以考虑的可靠信息;(2)前期财务报告批准报出时能够取得的可靠信息。企业需要根据准则规定正确区分会计政策变更、会计估计变更和前期差错更正,并进行相应会计处理。
通常情况下,若企业相关经营活动与以前年度不存在本质差别,且国家未发布或修订相关会计处理方法,相关事项不同期间会计处理应保持一致,因此,企业应结合具体业务开展情况以及当前会计处理方法,分析判断前期财务报表会计处理恰当性、是否存在前期差错。
6.持有待售的非流动资产分类不正确。
例如,有的企业在仅与其他方签订框架协议而未获得确定的购买承诺的情况下,即将相关非流动资产划分为持有待售类别。
根据持有待售的非流动资产、处置组和终止经营准则等有关规定,非流动资产或处置组划分为持有待售类别应当同时满足下列条件:根据类似交易中出售此类资产或处置组的惯例,在当前状况下即可立即出售;出售极可能发生,即企业已经就一项出售计划作出决议且获得确定的购买承诺,预计出售将在一年内完成。其中,确定的购买承诺是指企业与其他方签订的具有法律约束力的购买协议,该协议包含交易价格、时间和足够严厉的违约惩罚等重要条款,使协议出现重大调整或者撤销的可能性极小。企业在仅与其他方签订框架协议而未获得确定的购买承诺的情况下,不应将相关非流动资产划分为持有待售类别。
致同提示
实务中,有的企业仅以计划在未来一年内处置投资为由,将长期股权投资划分至其他流动资产。在不满足持有待售条件的情况下,公司不应仅凭处置意图就将股权投资划分为流动资产。有的企业与受让方签署了《股权转让协议》,将所持有的合营企业股权全部转让给受让方,受让方向产权交易所递交了登记材料,并缴纳首期款。该情形下,合营企业股权的出售极可能将在一年内发生,但公司未将其持有的合营企业股权列报为持有待售资产,且未说明相关理由。
7.编制财务报表时未评价持续经营假设。
例如,有的企业在资产负债表日已经资不抵债、停产数月,持续经营能力明显存疑,但在编制财务报表时依然采用持续经营假设,且附注中未对相关情况进行披露。
根据财务报表列报准则等有关规定,在编制财务报表的过程中,企业管理层应当利用所有可获得信息来评价企业自报告期末起至少12个月的持续经营能力,评价结果表明对持续经营能力产生重大怀疑的,企业应当在附注中披露导致对持续经营能力产生大怀疑的因素以及企业拟采取的改善措施。
致同提示
1、根据《企业会计准则——基本准则》及其应用指南,持续经营,是指在可以预见的将来,企业将会按当前的规模和状态继续经营下去,不会停业,也不会大规模削减业务。在持续经营前提下,会计确认、计量和报告应当以企业持续、正常的生产经营活动为前提。
2、根据《企业会计准则第30号——财务报表列报》,在编制财务报表的过程中,企业管理层应当利用所有可获得信息来评价企业自报告期末起至少12个月的持续经营能力。评价时需要考虑宏观政策风险、市场经营风险、企业目前或长期的盈利能力、偿债能力、财务弹性以及企业管理层改变经营政策的意向等因素。评价结果表明对持续经营能力产生重大怀疑的,企业应当在附注中披露导致对持续经营能力产生重大怀疑的因素以及企业拟采取的改善措施。
企业如有近期获利经营的历史且有财务资源支持,则通常表明以持续经营为基础编制财务报表是合理的。企业正式决定或被迫在当期或将在下一个会计期间进行清算或停止营业的,则表明以持续经营为基础编制财务报表不再合理。在这种情况下,企业应当采用其他基础编制财务报表,并在附注中声明财务报表未以持续经营为基础编制的事实、披露未以持续经营为基础编制的原因和财务报表的编制基础。
3、需要注意的是,对于封闭式基金、理财产品、信托计划等寿命固定或可确定的结构化主体,有限寿命本身并不影响持续经营假设的成立。
8.附注披露不正确或不充分。
该问题在非金融资产减值、收入、金融工具、套期会计、在其他主体中权益的披露、企业合并、会计政策变更、会计估计变更、前期差错更正、关联方披露等不同领域均存在,有的企业未按准则规定进行披露,或仅援引准则原文而未结合自身实际情况进行披露。例如:
一是在非金融资产减值相关披露方面,有的企业未充分披露存货可变现净值的确定依据;有的企业未披露重大资产减值或商誉减值的原因,以及可收回金额的确定方法、关键假设及其确定依据等。
二是在收入准则相关披露方面,有的企业披露收入确认相关会计政策时仅披露准则原文,未结合企业自身情况披露具体业务收入确认的相关方法;有的企业未披露收入分解信息。
三是在金融工具准则相关披露方面,有的企业未披露指定为以公允价值计量且其变动计入当期损益的金融资产的性质以及如何满足运用指定的标准等信息;有的企业未披露将非交易性权益工具投资指定为以公允价值计量且其变动计入其他综合收益的金融资产的具体原因,或将指定原因描述为“不具有控制、共同控制、重大影响”、“在活跃市场没有报价、无法获得公允价值”等无关的内容;有的企业未按规定分三阶段披露主要金融资产的账面余额及预期信用损失准备变动情况;有的企业未对特定的市场风险进行敏感性分析;有的企业使用经折现的合同现金流量进行到期期限分析。
四是在套期会计准则相关披露方面,有的企业未按要求披露与套期会计相关的定量信息,如被套期项目的公允价值变动累计金额、计入当期损益和其他综合收益的套期无效部分等。
五是在其他主体中权益的披露方面,有的企业持有其他主体半数或以下的表决权但仍控制该主体,或者持有其他主体半数以上的表决权但并不控制该主体,却未披露相关判断和假设;有的企业未披露关于是否将结构化主体纳入合并财务报表的有关信息;有的企业对重要联营企业或合营企业的信息披露不完整,对不重要联营企业或合营企业的汇总财务信息披露不完整。
六是在会计政策、会计估计变更和差错更正准则相关披露方面,有的企业未披露会计政策变更的原因,以及各个列报前期财务报表中受影响的项目名称和调整金额;有的企业未披露会计估计变更的原因,以及对当期和未来期间的影响数;有的企业未披露前期差错的性质,以及各个列报前期财务报表中受影响的项目名称和更正金额。
七是在关联方披露方面,有的企业未披露或未完整披露关联方及其相关交易的信息,例如,有的企业未将与其受同一母公司控制的其他子公司认定为关联方;有的企业未披露其与母公司、与联营企业之间的关联交易信息。
致同提示
企业会计准则对企业编制财务报表及附注提出了具体要求,企业应严格按照有关规定充分披露重要财务报表信息。
本文内容仅供一般参考之用,版权归致同会计师事务所(特殊普通合伙)所有,我们不对任何主体因使用本文内容而导致的任何损失承担责任。未经授权不得转载,如需转载本文,务必原文转载,不得修改,且标注转载来源为:致同官方微信公众号。如需修改内容,须在发布前获得致同的审核批准。
